◄ Carnets Geol. 15 (10) ►
Contents
[1. Introduction]
[2. Geology of the study area]
[3. Methodology]
[4. Results]
[5. Discussion]
[6. Chronostratigraphy and isotopic evolution]
[7. Conclusions] and ...
[Bibliographic references]
Estación Regional del Noroeste, Instituto de Geología, Universidad
Nacional Autónoma de México, Hermosillo, Sonora 83000 (México)
Precision Stratigraphy Associates & University of
Tulsa, 149 West Ridge Road, Cleveland Oklahoma 74020 (USA)
School of Earth and Environmental Sciences, Seoul National University, Seoul 151-747 (Korea)
Department of Geology, University of Madras, Chennai 600 025 (India)
Estación Regional del Noroeste, Instituto de Geología, Universidad
Nacional Autónoma de México, Hermosillo, Sonora 83000 (México)
Department of Geology, University of Madras, Chennai 600 025 (India)
Published online in final form (pdf) on July 14, 2015
[Editor: Bruno ]
We used petrofacies analysis, carbon, oxygen and strontium isotope data to interpret the isotopic variations in the carbonate rocks of the Mural Formation of Sonora (Sierra San José section), Mexico. The petrographic study reveals a range of lithofacies from wackestone to packstone. The analyzed limestones show significant negative δ18O values (-18.6 to -10.9 VPDB) and δ13C values ranging from negative to positive (-2.6 to +2.5‰ VPDB). The absence of correlation between δ13C and δ18O values suggests a primary marine origin for the δ13C values of limestones from the Sierra San José section. The limestones have large variations in 87Sr/86Sr values (0.707479 to 0.708790). Higher 87Sr/86Sr ratios in various levels of the studied section suggest that most of the sediments were derived from the Proterozoic basement of the Caborca block during Early Cretaceous time. A decrease in 87Sr/86Sr ratios at certain levels indicates an influx of lesser amounts of radiogenic Sr that could have been caused by contribution of sediments from the Triassic and Jurassic volcanic rocks.
Aptian-Albian stages; Mexico; Mural Formation biostratigraphy; stable isotopes; strontium isotopes.
J., R.W., Y.I., K.S., C.M. & S. (2015).- Facies, biostratigraphy, diagenesis, and depositional environments of Lower Cretaceous strata, Sierra San José section, Sonora (Mexico).- Carnets Géol., Madrid, vol. 15, nº 10, p. 103-122.
Faciès, biostratigraphie, diagenèse et environnements de dépôt des couches du Crétacé inférieur d'une coupe de la Sierra San José, Sonora (Mexique).- Nous avons utilisé l'analyse pétrofaciologique et les données isotopiques du carbone, de l'oxygène et du strontium pour interpréter les variations isotopiques enregistrées par les roches carbonatées de la Formation Mural (coupe de la Sierra San José) de Sonora, Mexique. Il ressort de l'étude pétrographique que les lithofaciès ont des textures soit de type wackestone, soit de type packstone. Les calcaires analysés présentent des valeurs fortement négatives du δ18O (comprises entre -18,6 et -10,9 VPDB) alors que celles du δ13C varient de négatives à positives (de -2,6 à +2,5‰ VPDB). L'absence de corrélation entre les valeurs du δ13C et celles du δ18O suggère une origine marine primaire pour les valeurs du δ13C des calcaires de cette coupe de la Sierra San José. Les calcaires analysés ont également enregistré de fortes variations des valeurs du rapport 87Sr/86Sr (de 0,707479 à 0,708790). Les rapports 87Sr/86Sr les plus forts rencontrés à différents niveaux de la coupe étudiée suggèrent qu'au Crétacé inférieur la plus grande partie des apports sédimentaires provienne du substratum protérozoïque du bloc Caborca. Une baisse dans les rapports 87Sr/86Sr de certains niveaux révèle des apports moindres en Sr radiogénique qui pourraient, cette fois-ci, être liés à une contribution de sédiments dérivés de roches volcaniques triasiques et jurassiques.
Étages Aptien-Albien ; Mexique ; biostratigraphie de la Formation Mural ; isotopes stables ; isotopes du strontium.
The stable isotopic compositions along with petrographic information of carbonate rocks may prove to be an important tool in tracing the fluid origin and in reconstructing large-scale movements and evolution of fluids ( and , 1982). The carbon and oxygen isotopic composition of the carbonate sediments/rocks reflect the physicochemical properties of the waters, in which the sediment-contributing organisms grow ( and , 1986) and also provides information regarding the diagenetic processes and environments, which initiate the conversion of skeletal carbonates into limestones ( et al., 1994). The carbon and oxygen isotopic composition of carbonate rocks also provides valuable information regarding the temperature of deposition (, 1995; et al., 2000), source of carbonate (, 1977; et al., 1996; et al., 2002; and , 2003), and/or palaeoclimate ( and , 1995; , 2001; , 2002).
Carbonate rocks deposited in marine environments mainly record the carbon isotopic composition of the ocean water ( and , 1980). Similarly, oxygen isotope studies from foraminifers and the paleobotanical record provide strong evidence that the Cretaceous Period was substantially warmer than today ( and , 1991; et al., 2005). Paleoclimatic conditions for a given region can be determined by studying temporal changes of meteoric diagenesis within a single lithology, particularly limestone, and the geochemical signature of the associated diagenetic products ( and , 1984). Isotopic studies on shallow marine Lower Cretaceous carbonate rocks have shown evidence of paleoceanographic processes ( et al., 2002; et al., 2004), climatic and biotic changes ( et al., 2003; et al., 2010; et al., 2010; et al., 2010) and global-scale tectonics ( et al., 2005; et al., 2005; et al., 2008).
Lower Cretaceous Bisbee Group sedimentary
rocks are well exposed in northern Sonora, Mexico. Extensive research
activities have been undertaken on the Bisbee Group by various paleontologists
and stratigraphers during the past decades, but detailed isotopic studies on
the carbonate rocks are scanty and to date few studies have been undertaken on
specific sections of the sedimentary rocks of the Mural Formation. et al. (2013a,
2013b)
carried out carbon, oxygen and strontium isotope studies on the limestones
collected from the Cerro Pimas section (proximal part of the Bisbee basin) and
Cerro El Caloso Pitaycachi section (distal part of the basin) to understand the
paleoceanographic changes that occurred during the Early Cretaceous Epoch. Here
we present carbon, oxygen and strontium isotope data from the northeastern part
of the Bisbee basin exposed in the Sierra San José
(Fig. 1
). The objectives of
the present study are: 1) To
study the diagenetic changes in the carbon and oxygen isotopes; 2) to compare
the carbon isotope variation of this section with that of the Cerro Pimas and
Cerro El Caloso Pitaycachi sections in Sonora ( et
al., 2013a, 2013b); 3) to identify strontium isotopic variations in these carbonate rocks; and
4) to assess the probable reasons for the fluctuations in 87Sr/86Sr
ratios.

Click on thumbnail to enlarge the image.
Figure 1: Location map of the Sierra San José section of the Mural Formation.
The Lower Cretaceous Bisbee Group is well exposed in
the north-central part of Sonora, Mexico, and has similar stratigraphic
characteristics and is correlative with similar rocks exposed in southern
Arizona and New Mexico in the United States of America (,
1904; , 1976; and ,
1983; et al.,
1986; et al., 1989; ,
1995; et al.,
2004). The sedimentary rocks of the Bisbee Group consist of
four formations: Glance Conglomerate, Morita Formation, Mural Formation, and
Cintura Formation. The Glance Conglomerate mainly consists of cobbles and
boulders of metamorphic and granitic rocks locally interbedded with volcanic
flows and tuffs that represent syntectonic rift deposits ( et al.,
1987). The Morita and Cintura
formations include reddish brown siltstone and lenticular beds of arkose and
feldspathic arenite (, 1991) deposited in fluvial environments.
Fossiliferous clastic and carbonate units of the Mural Formation overlie the
Morita Formation and represent major Aptian-Albian marine transgression (,
1987). et al.
(2004) defined six members in the Mural Formation of Sonora
(Fig. 2
): Cerro La Ceja, Tuape Shale, Los Coyotes, Cerro La Puerta, Cerro La
Espina, and Mesa Quemada members. These members are laterally persistent from northeastern to
northwestern Sonora, in a 300 km-long transect showing only minor facies
changes through several measured sections ( et al.,
2008).

Click on thumbnail to enlarge the image.
Figure 2:
Lithostratigraphic section of the Mural
Formation in Sierra San José area (modified after et al.,
2008). Member designations: CLC - Cerro La Ceja; TS - Tuape Shale; LC - Los
Coyotes; CLP - Cerro La Puerta; CLE - Cerro La Espina; MQ - Mesa Quemada. San
José outcrop sample numbers are Sj, which for thin
sections and geochemical samples were changed to SSJ.
Base of section at UTM 597021; 3455384; elevation 1761 m above SL.
The Mural Formation exposed in the Sierra San José was
deposited in the Bisbee Basin, which extended southeastward into the Chihuahua
Trough
(Fig. 1
) ( et al.,
2004). The Sierra San José section spans from the basal Cerro La Ceja Member of
the Mural Formation to the Mesa Quemada Member at the top (Fig. 2
) (
et al., 2008; et al.,
2010). Previous studies
demonstrated that the formation ranges from upper Aptian to lower Albian.
Prominent age-diagnostic fossils present in thin sections of the Sierra San
José outcrop are benthic foraminifera; calcareous algae are rarely present but
invariably long ranging. This low-diversity biota is consistent with the
published late Aptian to early Albian age of strata in this section (
et al., 2004; et al.,
2008).
Carbon and oxygen isotopic compositions were analyzed for eighteen samples using a Prism series II model mass spectrometer at Korea Basic Science Institute. The limestone samples were treated with H3PO4 in vacuum at 25°C and the resulted CO2 gas analyzed following the standard method of c (1950). Results are reported in the standard per mil (‰) δ-notation relative to the Pee Dee Formation Belemnite (V-PDB) marine carbonate standard. Sample reproducibility is better than ±0.05‰ for carbon and ±0.1‰ for oxygen.
Eighteen whole rock samples were analyzed for Sr isotope composition using a VG 54-30 thermal ionization mass spectrometer equipped with nine Faraday cups at Korea Basic Science Institute. Several 10 mg of whole-rock powders were mixed with highly enriched 84Sr and 87Rb spikes and then dissolved with a HF/HClO4 acid (10:1) in Teflon vessels. Rb and Sr fractions were separated by conventional cation column chemistry (Dowex AG50W-X8, H+ form) in HCl medium. Instrumental fractionation was normalized to 86Sr/88Sr = 0.1194 and the measured 87Sr/86Sr ratios were further corrected for the contributions of the added spikes. Replicate analysis of NBS 987 gave a mean 87Sr/86Sr of 0.7102450 ± 0.000003 (n = 30, 2σ SE). Total procedural blank levels were below 100 pg for Sr. The 87Sr/86Sr ratios are presented after adjusting them to NBS 987 87Sr/86Sr ratio of 0.710230 (, 1992; and , 2004).
Few short-ranging taxa are identifiable in the thin
sections from our measured section at Sierra San José (Fig. 3
). The new data do
not alter previously published Aptian-lower Albian correlations of these
formations. A benthic foraminifer in the Cerro La Espina Member of the Mural
Formation, Paracoskinolina sunnilandensis
() (Fig. 3.6-7
), is a lower Albian species, reported elsewhere in
the Bisbee Basin ( et al., 2004; et al.,
2008), which is common in the Trinity Group in Texas ( et al.,
2003). Specimens of Mesorbitolina most likely are M. texana (), which in the
Trinity Group ranges in age from 113.70-108.19 Ma (,
2014).
However, the key protoconch and deuteroconch structures necessary to identify
the species were not present in the available thin sections. The benthic
foraminifer, Buccicrenata
subgoodlandensis (), is rare in the Los Coyotes Member and
is characteristic of the Trinity and Fredericksburg groups.
A small, conical benthic foraminifera in the Cerro La
Puerta and Cerro La Espina members is Novalesia
producta () (Fig. 3.1-5
), which ranges from late Aptian to
early Albian ( and ,
1995). The biserial
genus Novalesia differs from the
biserial cuneolinid genus Vercorsella
by its conical test, by its thin radial septa that do not join the median
septum, and by the slit-shaped aperture ( and ,
1988). Novalesia was widespread in
the Tethys from Spain, France and the Pacific seamounts (
and , 1995). Caprinid fragments of partial valve margins in the
Los Coyotes Member have elongate oval pallial canals that diverge at the outer
shell layer. The canals of these fragments are similar to those of Coalcomana, which is the distinctive and
common genus in early Albian strata ( and ,
2007).
However complete specimens are needed to verify the identification.
A single planktic foraminifer specimen in the Cerro La
Puerta Member is tentatively identified as Clavihedbergella
sp., because of its axial profile (Fig. 3.8
). This genus ranges from
Barremian-Aptian to Coniacian ( and ,
1988; , 2014). To confirm the identification of the genus and species a transverse view
showing the whorl expansion is needed. Clavihedbergella
simplex () is present in the upper Aptian-lower Albian
interval (113.43-86.83 Ma; , 2014).

Click on thumbnail to enlarge the image.
Figure 3:
Microfossils; scale bar = 0.1
mm/100 microns.
1-5. Novalesia producta (); 1-3, Cerro La Puerta Member,
sample SSJ10 (9-15-1);
4-5, Cerro La Espina Member, 4,
sample SSJ10; 5, sample SSJ19 (9-15-10);
6-7, Paracoskinolina sunnilandensis (), Cerro La Espina
Member, sample SSJ16 (9-15-7);
8, Clavihedbergella sp., Cerro La Puerta Member, sample SSJ10
(9-15-1), note aperture at base of final chamber.
Petrographic data are from eighteen thin section
samples of members of the Mural Formation (Table 1). The members of the
Mural represent two longer-term depositional cycles: 1) the Cerro La Ceja,
Tuape Shale and Los Coyotes cycle and 2) the Cerro La Puerta, Cerro La Espina
and the Mesa Quemada cycle (Fig. 2
) ( et al., 2004; et al.,
2008). The overlying Cintura Formation represents a major
shift in basin deposition from mixed carbonate and siliciclastic sediment to
dominantly siliciclastic sediment.
The Cerro La
Ceja Member at the base of the section is composed of shale and thin-bedded
sandstone and limestone (Table 1; Fig. 4.1
). The samples are sandy
bioclastic mudstone and wackestone with phosphate nodules and chert grains.
Fine-grained quartz grains are subangular to subrounded. The biota consists of
indeterminate bivalves, foraminifers, echinoderms, and ostracodes. Wavy
stylolites suggest burial to moderate depths. These strata were deposited on a
nearshore shallow shelf during transgression ( et al., 2004). The Tuape Shale is dominantly shale with thin beds of limestone
(Table 1; Fig. 4.2
). The main limestone facies are silty lime wackestone and mudstone
with chert nodules. Quartz grains are angular silt to fine sand. The biota
consists of indeterminate bivalves, oyster, ostracodes, and foraminifera. Wavy
stylolites are crosscut by fractures. This unit was deposited on a deep
offshore shelf near local biotic buildups during maximum flooding. Farther
southeast in the basin euxinic conditions prevailed ( et al., 2004). Two samples of the Los Coyotes Member are composed of
bioclastic calcareous sandstone and bioclastic packstone microfacies (Table
1; Fig. 4.3
). The sparse biota is composed of indeterminate bivalves,
foraminifera and echinoids. Wavy stylolites are cut by fractures. The
depositional environment of the Cerro Los Coyotes Member was a shallow shelf
complex with buildups and shoaling-up small-scale bed cycles during highstand
conditions. Paleobathymetry was mainly within the local photic zone. This
member records progradation and shoaling ( et al., 2004).
The Cerro La Puerta
Member is represented by orbitolinid wackestone-packstone (Table
1; Fig.
4.4
). Biota is composed of indeterminate bivalves, gastropods,
foraminifers including Mesorbitolina,
Novalesia, Lenticulinids, the
planktic foraminifera Clavihedbergella,
and encrusting foraminifera, and ostracodes. Subparallel fracture sets are
filled with calcite. Deposition was on offshore shallow shelf and represents
flooding during a second depositional cycle ( et al., 2004). The Cerro La
Espina Member is composed of multiple facies in vertical succession from
base to top: orbitolinid wackestone, caprinid wackestone-packstone,
caprinid-algal boundstone, sandy coral-caprinid packstone, and capped by
mollusk wackestone (Table 1; Fig. 4.5-10
). Caprinids are common to abundant;
colonial corals are common in one sample; calcareous algae and stromatoporids
are rare; associated biota consists of echinoderms, benthic foraminifera, and
ostracodes. Peloids are common in the Cerro La Espina Member; quartz sand is
fine to medium, subangular to subrounded. Locally poikilotopic calcite
surrounds echinoderm parts. Chert nodules and quartz overgrowths in optical
continuity with chert are rare. Opaque grains of hematite and possible organic
matter are rare in the matrix. Multiple sets of subparallel fractures are
filled with calcite. The orbitolinids in the basal Cerro La Espina Formation
are flat and the diameter-to-height ratio averages 4.56, which is greater than
those in the Cerro Pimas section. This shape is consistent with deposition upon
a deeper inner shelf environment. From base to top of the Cerro La Espina
deposition shoaled during highstand of the second long-term depositional cycle
( et al., 2004). A
single thin section of the Mesa Quemada
Member is silty mudstone with rare miliolids and ostracodes. Silt-sized to
fine-grained quartz is present; secondary chert partly replaces some bioclasts.
Deposition was on shallow nearshore shelf; in other parts of the basin this
member represents complex environments ( et al., 2004).
Table 1: Petrographic check-list of thin sections.

Click on thumbnail to enlarge the image.
Figure 4:
Mural Formation lithofacies and diagenetic
features. Scale bar = 1 mm.
1. Cerro La Ceja Member, sandy bioclastic wackestone, SSJ3
(9-14-3);
2. Tuape Shale,
silty wackestone, note recrystallized bivalve bioclasts, SSJ5 (9-14-5);
3. Los coyotes Member,
silty bioclastic packstone, note calcite-filled fracture and recrystallized
bivalve bioclasts, SSJ7 (9-14-7);
4. Cerro La
Puerta Member, orbitolinid packstone, note calcite-filled fracture, SSJ11
(9-15-2);
5-10. Cerro La Espina Member,
SSJ13-16, 19-20, 23-25 (9-15-4, -7, -10, -11, -14, -16);
5. Orbitolinid
wackestone, note fracture set filled with secondary calcite,SSJ13 (9-15-4);
6. Caprinid
packstone, oblique cross section of caprinid pallial canals, SSJ16 (9-15-7);
7. Caprinid
packstone, Paracoskinolina sunnilandensis
(Maync) among
bioclasts, SSJ19 (9-15-10);
8. Caprinid-algal
boundstone, colonial coral encrusted by multiple algal laminae, SSJ20
(9-15-11);
9. Sandy
coral-caprinid packstone; note encrusted colonial coral, SSJ23 (9-15-14);
10. Mollusk
wackestone, note gastropod, SSJ25 (9-15-16).

Click on thumbnail to enlarge the image.
Figure 5: Carbon and oxygen isotope (‰ VPDB) curves of the Sierra San José section of the Mural Formation. CC is Cerro La Ceja Member (CLC) and CE is Cerro La Espina Member (CLE). Arrows point to excursions; see text for explanation.

Click on thumbnail to enlarge the image.
Figure 6: δ13C-δ18O bivariate plot for limestones from the Sierra San José section of the Mural Formation. Carbon is X-axis, oxygen is Y-axis. Colored letters designate members.
The analyzed
samples show large variations in carbon and oxygen isotope values (Table
2). The δ18O
values range from -17.9 to -16.29‰ for the Cerro La Ceja member (CLC) (Table
2). The δ18O
values of limestone in the Tuape Shale (TS) and Los Coyotes (LC) members vary
little (-15.5 to -15.0‰; -14.7 to -13.8‰; respectively). The Cerro La Puerta
(CLP) member has negative δ18O values from -15.5 to -13.8‰. The Cerro La Espina
(CLE) member shows large variations in δ18O values (-18.6 to -10.9‰; Fig.
5
). The Mesa Quemada
(MQ) member also shows significant negative oxygen isotope values (-13.6‰).
Table 2: CaCO3 a, trace elements a (Sr, Mn) and carbon and oxygen isotope values for limestones of the Mural Formation.
| Member/ Sample No | CaCO3 | Mn | Sr | Mn/Sr | δ13C b | δ18O b | Z value c |
| Sierra San Jose Section | |||||||
|
Mesa Quemada SSJ27 |
87.61 | 3407 | 983 | 3.47 | -1.3 | -13.6 | 117.87 |
|
Cerro La Espina SSJ25 SSJ23 SSJ21 SSJ20 SSJ19 SSJ18 SSJ16 SSJ13 |
92.36 90.41 93.80 94.15 95.80 97.46 93.71 95.20 |
541 150 74 80 86 77 77 94 |
313 390 439 410 425 407 434 395 |
1.73 0.38 0.17 0.20 0.20 0.19 0.18 0.24 |
2.5 1.2 1.3 1.5 2.2 2.3 2.0 1.7 |
-18.3 -10.9 -12.7 -14.8 -14.8 -15.4 -15.6 -18.6 |
123.31 124.33 123.64 123.00 124.44 124.34 123.63 121.52 |
|
Cerro La Puerta SSJ11 SSJ10 SSJ9 |
92.28 93.82 93.28 |
542 154 155 |
827 849 673 |
0.66 0.18 0.23 |
2.4 3.2 2.9 |
-15.5 -15.4 -13.8 |
124.40 126.18 126.37 |
|
Los Coyotes SSJ7 SSJ6 |
91.41 64.67 |
618 690 |
1183 753 |
0.52 0.92 |
1.1 -1.5 |
-13.8 -14.7 |
122.68 116.91 |
|
Tuape Shale SSJ5 SSJ4 |
82.32 88.77 |
620 697 |
699 520 |
0.89 1.34 |
-2.5 0.4 |
-15.5 -15.0 |
114.46 120.65 |
|
Cerro La Ceja SSJ3 SSJ2 |
66.53 58.51 |
2246 542 |
528 481 |
4.25 1.13 |
-2.6 -0.5 |
-16.2 -17.9 |
113.91 116.97 |
a Data from et al.
(2010)
b Present study
c Z = a(δ13C + 50) + b(δ18O + 50); a = 2.048, b = 0.498
The δ13C values in the CLC member are
significantly negative to slightly positive (-2.6 to +0.5‰; Table
2). The TS
and LC members exhibit both negative and positive carbon isotope values (-2.5
to +0.4‰; -1.5 to +1.1‰; respectively). The CLP member shows positive carbon
isotope values (+2.4 to +3.2‰; Figs. 5
-
6
). Likewise, limestone in the CLE
member also has positive carbon isotope values (+1.2 to +2.5‰). The lone sample
from the MQ member has a negative carbon isotope value (-1.3‰).
The strontium isotope composition of limestone of the Mural Formation is given in Table 3. The 87Sr/86Sr values of CLC Member vary from 0.708240 to 0.708320. The TS Member shows large variations in 87Sr/86Sr values (0.708196 to 0.708790; Table 3). The 87Sr/86Sr values of LC Member vary between 0.707853 and 0.708078. The 87Sr/86Sr values of CLP Member vary from 0.707634 to 0.707880. Limestone in the CLE Member has large variations in 87Sr/86Sr values (0.707479 to 0.708432). The MQ Member also has a higher 87Sr/86Sr value (0.707947) than the contemporary early Albian seawater values.

Click on thumbnail to enlarge the image.
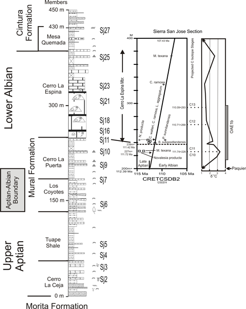
Figure 7: Chronostratigraphic interpretation of the Sierra San José section. Biostratigraphic data are from thin sections SSJ2 to SSJ27. The fossil ranges in the section are compared to their ages in the database CRETCSDB2, which is an earlier version of CRETCSDB4 (, 2014). The FO and LO of Novalesia producta is projected into the LOC (dotted lines). The position of the Aptian/Albian boundary is uncertain but falls within the stratigraphic interval of the gray box.
Table 3: Strontium isotope values for limestones of the Mural Formation.
|
Member/ Sample No |
86Sr/87Sr |
±
2 s.d (x 10-6) |
86Sr/87Sr mean |
|
Mesa Quemada SSJ27 |
0.707947 |
19 |
0.707947 |
|
Cerro La Espina SSJ25 SSJ23 SSJ21 |
0.707479 0.707653 0.707743 |
11 11 14 |
0.707625 |
|
SSJ20 SSJ19 SSJ18 SSJ16 SSJ13 |
0.708432 0.708166 0.708429 0.708105 0.707805 |
14 14 12 14 12 |
0.708187 |
|
Cerro La Espina SSJ11 SSJ10 SSJ9 |
0.707880 0.707652 0.707634 |
11 14 15 |
0.707722 |
|
Los Coyotes SSJ7 SSJ6 |
0.707853 0.708078 |
10 15 |
0.707966 |
|
Tuape Shale SSJ5 SSJ4 |
0.708196 0.708790 |
11 18 |
0.708493 |
|
Cerro La Ceja SSJ3 SSJ2 |
0.708240 0.708320 |
11 11 |
0.708280 |
The limestones
from the Sierra San José section show negative oxygen isotopic values (-18.6‰ to
-10.9‰ VPDB) (Fig. 6
). The lower part of the section shows slight variations in isotopic
values whereas the middle part of the section shows large fluctuations.
Likewise, the upper part of the section also exhibits more variations in the
oxygen isotope values. The most negative values are
observed in the lower part of the Cerro La Ceja and Cerro La Espina members and
middle part of the Mesa Quemada Member. The lowest δ18O value (-18.6‰) occurs
in the lower part of the CLE Member probably related to a sudden change in the
sedimentation conditions and also due to the effects of early meteoric
diagenesis (e.g., -2‰ to -15‰, , 1992). Marine limestones affected by diagenesis in general possess more negative
δ18O values ( & ,
1990; , 1970) because cementation and/or re-crystallization commonly takes place in
fluids depleted in δ18O with respect to sea water (e.g.,
meteoric water) or at elevated temperatures (burial conditions).
Carbon
isotopes are less affected by diagenetic alteration than oxygen isotopes (,
1977; and ,
1990; , 1992;
et al., 1999), because of the buffering effect of
carbonate carbon in the diagenetic system ( et al.,
2008). The correlation of δ13C and δ18O
values of Mural Limestone in the Sierra San José section is not statistically
significant (r = 0.01, n = 18; lack
of statistically significant correlation (, 2005)
(Fig. 5
) indicates a
lack of diagenetic influence on the carbon isotopic signatures (e.g., ,
1974; and ,
1986)
Another test of the diagenetic alteration of limestone is by the following equation: where Z = a (δ13C + 50) + b (δ18O + 50), in which a and b are 2.048 and 0.498 respectively ( and , 1964). In this study of Mural Limestone the Z value discriminates between marine and freshwater limestone. Limestones with Z values above 120 are considered marine, whereas those with Z values below 120 would be classified as freshwater type. In the present study, the majority of limestones have Z values above 120, whereas few exhibit Z values below 120. This measure further supports that these limestones were least altered during diagenesis.
The carbon isotope curve shows two negative excursions
in the lower part and one negative isotopic excursion in the upper part of the Sierra San José section. Most of the samples from the middle and upper part of
the section show positive carbon isotope values (Fig. 6
). An abrupt decrease in δ13C value is observed in the uppermost part
of the section (SSJ27: -1.3‰ VPDB). Sample SSJ27 has a more
negative value than limestone collected several meters below this samples (Fig. 6
). Negative values of δ13C are mainly due to biogenic production of
CO2
in the soil ( and ,
1986) and indicate subaerial
exposure, because of incorporation of lighter carbon isotope from soil-borne
carbon dioxide and decay of terrestrial matter (,
1977).
The positive isotopic excursion observed in the middle and upper parts of the Sierra San José section indicates the increasing impact of primary production in the photic zone, with associated organic burial rates exceeding those of its oxidative mineralization of organic matter ( and , 1999). Variations in the δ13C signatures of shallow marine carbonates are widely used to interpret the primary variations in seawater δ13C during the Early Cretaceous (, 1995; , 1996; et al., 1998; , 2012, 2014). The δ13C values, of the present study suggests that the δ13C values measured from the Sierra San José section correspond to original seawater composition (mainly above 0 and below +3‰; et al., 1994, 2006; et al., 1998; et al., 1999; et al., 2004; et al., 2004). In addition, lack of correlation between δ13C and δ18O and the environmental significance of Z values also suggest that Mural limestones from the Sierra San José section exhibit primary carbon isotope signatures. Hence, most carbon isotope data of bulk rocks from the Sierra San José section of the Mural Formation are comparable with the published values of late Aptian - early Albian age.
The strontium isotopic record provides possible constraints on the importance of various factors that affect global weathering, rates and rock types being weathered, such as orogenic events (, 1992) and glacial activity ( et al., 1989), and the relative significance of postulated changes in mid-ocean ridge hydrothermal output (, 1992). The 87Sr/86Sr composition of seawater served as an important tool for stratigraphic correlations and indirect age assignment, reconstruction of global tectonics, and understanding the diagenetic processes ( et al., 1982; , 1989; et al., 1997, 1999; c et al., 1990; 1992a, 1992b, 1994, 2000; & c1997; et al., 2007). The 87Sr/86Sr ratio of modern oceans (0.7092) is mainly a combination of detrital input from continental weathering (0.7120) and hydrothermal alteration of the oceanic crust (0.7035; , 1992).
Overall, 87Sr/86Sr values of limestone in the Mural Formation at the Sierra San José section vary greatly from 0.707479 to 0.708790 (Table 3). Such large variations in 87Sr/86Sr values in limestone are largely controlled by diagenesis, hydrothermal input and riverine sources (relative proportion of young vs old silicate rocks undergoing weathering, and , 1999).
The trace elements variations have been considered to be an important tool to identify diagenetic alteration of ancient carbonate rocks (e.g., and , 1980; et al., 1994a, 1994b; and , 1997; et al., 1998; et al., 2000; et al., 2000; et al., 2002; et al., 2003; et al., 2013a, 2013b). Mn may be incorporated and Sr may be expelled from the carbonate system during diagenesis ( and , 1980; , 1983). The Mn/Sr ratio is useful to understand the diagenetic changes in the carbonate rocks ( et al., 1993; and , 1995; and , 1999). Marine limestones with Mn/Sr ratios less than 2 indicate that those limestones were least altered by diagenesis ( and , 1999; et al., 2001; et al., 2007; et al., 2008; and , 2009).
In the present study, the limestones of the Mural Formation have higher 87Sr/86Sr ratios than the contemporary Aptian-Albian seawater. Such elevated ratios in carbonate rocks may be influenced by diagenetic modifications. However, most of the studied samples have low Mn/Sr ratios less than 2 (Table 2) suggesting that the higher isotopic ratios have not been diagenetically altered.
The 87Sr/86Sr composition of seawater serves as an important tool for stratigraphic correlations and indirect numerical age assignments, reconstruction of global tectonics, and understanding diagenetic processes ( et al., 1982; , 1989; c et al., 1990; 1992a, 1992b, 1994; et al., 2007). In addition, a significant amount of seawater-oceanic crust interaction takes place at low temperatures that contribute third components such as palagonite, smectite and/or carbonates ( and , 1996). Detailed studies of hydrothermal fluids provide important information regarding the seawater-oceanic crust interaction ( and , 1986; and , 1986; and , 1987; et al., 1994).
Sr that enters the ocean from hydrothermal systems along mid-ocean ridges has an initial 87Sr/86Sr ratio of 0.7027 (e.g., et al., 1983). The exact Sr-isotope evolution of MORB-source mantle is unknown, but hydrothermal alteration of oceanic crust results in a ratio of 0.7035 ( et al., 2003). The average composition of continental crust has not changed greatly since 3.7 Ga (e.g., , 1993). The phenomenon is better interpreted to reflect a change in the ratio between hydrothermal and continental flux to the oceans, that is, the flux ratio ( and , 1988).
The 87Sr/86Sr ratio of modern oceans (0.7092) is mainly a mixture of detrital input from continental weathering (0.7120) and hydrothermal alteration of the oceanic crust (0.7035; et al., 2003). The lower limit of the 87Sr/86Sr ratio is higher than the contemporary Early Albian (0.7073) seawater as well hydrothermal flux. Hydrothermal solutions mainly originate in the deep marine environments; however, such source is doubtful for the limestones of the Formation which were deposited in shallow marine environments ( et al., 2004; et al., 2008). Hence, the observed 87Sr/86Sr ratio variations may be influenced by some other sources than the hydrothermal input.
Sedimentologic observations suggest that the Mural Formation formed on a large, shallow marine shelf covering southern Arizona and northern Sonora. Our samples represent shallow marine depositional environments, including open marine settings. Hence, it is not surprising that the trace element and isotopic signatures of the samples reflect an environment where open marine waters (those with the most juvenile isotope signatures) mixed with estuarine waters that were more influenced by relatively local continental hinterland. However, the present study found a stronger distinction between open marine and continent-dominated water chemistries, which clearly requires that relatively local sources of terrestrial input from the hinterland. Mural Formation limestones show remarkable variations in 87Sr/86Sr ratios among various members. Higher 87Sr/86Sr ratios are observed in the CLC, TS and CLE members than in other members, a pattern which suggests that 87Sr/86Sr ratio fluctuations are related to the decrease in the riverine inputs. Units at the base of the section (CLC and TS members) have high 87Sr/86Sr ratios followed by a gradual decrease in the Sr isotopic values in the LC and CLP members. Above in lower and middle parts of the CLE member the 87Sr/86Sr ratio gradually increases, and in upper part of the CLE member the ratio abruptly falls, followed by an abrupt increase in 87Sr/86Sr values in the MQ member. Such short term reduction could have been caused by weathering rates of older crystalline rocks vs. younger volcanics and/or rising sea levels that reduced the area of continents exposed to weathering.
et al. (2000) noted that during the weathering process Sr composition initially spikes and that 87Sr/86Sr ratios range up to 0.7420. The relatively high 87Sr/86Sr ratio in the Sierra San José section of the Mural Formation suggests significant weathering of a granitic provenance. The 87Sr/86Sr ratio of granites from Caborca block of Sonora is up to 0.7090 ( et al., 2001, 2003). The significant fluctuations in the 87Sr/86Sr values in the studied section may be related to variations in the episodic/periodic influx of siliciclastics from the provenance area.
According to et al. (1997), significant quantities of radiogenic Sr may be leached from K-feldspar during weathering of granitoid provenances. The source area of the Bisbee Basin in Sonora was mainly composed of granitic rocks that released significant amount of radiogenic Sr to these limestones through riverine Sr flux. So, high 87Sr/86Sr ratios at various levels in the Sierra San José section of the Mural Formation suggest that a considerable amount of sediments was contributed by Proterozoic basement of the Caborca block during Aptian-Albian age. The decrease in 87Sr/86Sr ratios at certain levels of the studied section indicates a decreased influx of radiogenic Sr to the Mural Formation.
The Mural Formation members were correlated with the
upper Aptian and lower Albian substages by ammonites, bivalves, and
foraminifera ( et
al., 2008). The stage boundary was correlated approximately with the Tuape
Shale/Los Coyotes Member contact. In the Sierra San José section the Cerro La
Espina and uppermost Cerro La Puerta members yield age-diagnostic fossils, but
other members in the Sierra San José section have no diagnostic fossils as yet.
A graphic plot of the Sierra San José section projects the Aptian/Albian
boundary at approximately 200 m in the lower part of the Cerro La Puerta (Fig.
7
). The age model (CRETCSDB) is defined by ranges of more than 3500 events in
more than 200 sections (, 2014). The line of correlation (LOC) is
constrained by the first occurrence (FO) of Buccicrenata
subgoodlandensis and the last occurrence (LO) of Mesorbitolina texana. In other sections in the region the lower
Albian rudist, Coalcomana ramosa
(), is reported in the Los Coyotes ( et al.,
2008). Therefore the stage
boundary is close to the base of the Los Coyotes and the LOC would be steeper
than in Fig.
7
, which would project events below 240 m slightly older than
shown in Fig.
7
.
Based on the graphic plot (Fig.
7
) the bases of carbon
isotope events 11, 12 and 13 are projected into the upper part of the Cerro La
Puerta and the lower part of the Cerro La Espina members. The ages of carbon
isotope events are projected from the Santa Rosa Canyon section (
et al., 1999), where the base of C11
is a steep negative shift similar to the data at Sierra San José. The base of
C12, which is a steep positive shift at Santa Rosa, is projected high in the Sierra San José section in a relatively flat interval
(Fig.
7
) above a distinct
positive shift at 240 m. The position of Oceanic Anoxic Event 1b is projected
from a number of deep oceanic sections and here spans from upper Cerro La
Puerta to lower Cerro La Espina (Fig.
7
). The range of carbon isotope data in
the Sierra San José section is from -2.6 to 3.2 ppm, which is somewhat greater
than the range of 1.8 to 3.0 ppm in upper Aptian-Albian data from Mid-Pacific
seamounts ( and ,
2001, their
Fig. 4) suggesting that
Albian oceanic concentrations are preserved in parts of this section. However
the 87Sr/86Sr ratios in this section range from 0.70748
to 0.70879, and are heavier than the Pacific data that range from 0.70722 to
0.70747 ( and ,
2001). Similarly in the upper
Aptian-lower Albian Glen Rose Formation in the East Texas Basin the strontium
ratios range from 0.70723 to 0.70746 ( et al.,
2003). The heavier ratios in the Mexican section may be the
result of greater terrestrial flux into the Bisbee Basin.
Limestones collected from the Sierra San José section of the Mural Formation are wackestone and packstone lithofacies. Mural Formation limestones consist mainly of both micrite and coarse grained carbonate. The negative δ18O isotopic values and common rapid fluctuation in the δ18O profile the Mural Formation suggest diagenetic changes affected oxygen isotope values. The lack of correlation between δ13C and δ18O suggests that limestones exhibit primary carbon isotope signatures. The carbon isotope curve shows two negative excursions in the lower part and one negative isotopic excursion in the upper part of the Sierra San José section. Most of the samples from the middle and upper parts of the section have positive carbon isotope values. The δ13C values of limestone in the Sierra San José section suggest that the δ13C values represent original Albian seawater composition and in combination with chronostratigraphic data, that OAE 1b extended into the Bisbee Basin and infringed onto the carbonate shelf.
The 87Sr/86Sr ratio of Mural Formation limestones varies widely from 0.707479 to 0.708790. Higher 87Sr/86Sr ratios at various levels in the Sierra San José section suggest that a considerable amount of sediment was derived from the Proterozoic basement of the Caborca block during Early Cretaceous. The decrease in 87Sr/86Sr ratios recorded at certain levels of the studied section indicates a decrease in influx of radiogenic Sr to the Mural Formation.
We would like to acknowledge the support provided by the Universidad Nacional Autónoma de Mexico through PAPIIT Project No.IN121506-3. We would like to thank Dr. Timothy for his critical review and constructive comments. We thank Mr. Pablo for powdering limestone samples for isotopic studies. This research was partly supported by the Korea Research Foundation (grant 2010-0009765 to YIL). We also thank Mrs. Adriana Aime for preparing thin sections for petrographic study. Timothy and Hannes shared valuable observations from their long experience with the Mural Formation.
M.Y. (1995).- Carbonate cement stratigraphy and timing of diagenesis in a Miocene mixed carbonate-clastic sequence, offshore Sabah, Malaysia: constraints from cathodo-luminescence, geochemistry, and isotope studies.- Sedimentary Geology, Amsterdam, vol. 99, p. 191-214.
J.R. & R.K. (1982).- Isotope signatures associated with early meteoric diagenesis.- Sedimentology, Oxford, vol. 29, p. 797-817.
C.J., S.R. & J.F. (1983).- Chemical structure and evolution of the mantle and continents determined by inversion of Nd and Sr isotopic data, II. Numerical experiments and discussion.- Earth and Planetary Science Letters, Amsterdam, vol. 66, p. 191-213.
S., V., B., H. & M. (2008).- Carbon-isotope stratigraphy and cyclostratigraphy of shallow-marine carbonates: the case of San Lorenzello, Lower Cretaceous of southern Italy.- Cretaceous Research, London, vol. 29, p. 803-813.
A. & W.V. (1995).- Early Cretaceous shallow-water foraminifers and fecal pellets from Leg 143 compared with coeval faunas from the Pacific Basin, Central America, and the Tethys. In: E.L., W.W., J.V. & J.M., eds., Proceedings of the Ocean Drilling Project - Scientific Results, vol. 143, p. 537-564.
J.L. & G.N. (1990).- Calculation of simultaneous isotopic and trace element variations during water-rock interaction with applications to carbonate diagenesis.- Geochimica et Cosmochimica Acta, Philadelphia, vol. 54, p. 3123-3137.
W.L., C.F. & L.K. (1987).- Regional stratigraphic, sedimentologic, and tectonic relationships of the Glance Conglomerate in southeastern Arizona. In: W.R. & M.F., eds., Mesozoic rocks of southern Arizona adjacent areas.- Arizona Geological Society Digest, Tucson, vol. 18, p. 229-256.
W.L. & F.A. (1983).- Early Cretaceous tectonics and sedimentation in southern Arizona, southwestern New Mexico, and northern Sonora, Mexico. In: M.W. & E.D., eds., Mesozoic paleogeography of West-Central United States.- Society of Economic Paleontology and Mineralogy, Rocky Mountain Section, Rocky Mountain Paleogeography Symposium, vol. 2, p. 173-188.
T.J., E., B., W.V., C.L. & J. (1999).- The record of global change in mid-Cretaceous (Barremian-Albian) sections from the Sierra Madre, northeastern Mexico.- Journal of Foraminiferal Research, Lawrence, vol. 29, nº 4, p. 418-437.
U. & J. (1980).- Chemical diagenesis of a multi component carbonate system: 1. Trace elements.- Journal of Sedimentary Petrology, Tulsa, vol. 50, p. 1219-1236.
T., A., A., J. & M. (1997).- Chemical weathering of a soil chronosequence on granitoid alluvium: II. Mineralogic and isotopic constraints on the behaviour of strontium.- Geochimica et Cosmochimica Acta, Philadelphia, vol. 61, p. 291-306.
W.H., R.E., E.A., R.B., F.F. & J.B. (1982).- Variations of seawater 87Sr/86Sr throughout Phanerozoic time.- Geology, Boulder, vol. 10, p. 516-519.
A. (1976).- Nuevas localidades del Kimeridgiano y Titoniano in Chihuahua (Norte de Mexico).- Revista de Instituto Mexicano del Petróleo, Mexico City, vol. 7, p. 38-45.
T.E. & R.L. (1986).- An isotopic study of paleosol carbonates from Olduvai Gorge.- Quaternary Research, Seattle, vol. 25, p. 63-78.
K.C. (1993).- Chemical composition and evolution of the upper continental crust: Contrasting results from surface samples and shales.- Chemical Geology, Houston, vol. 104, p. 1-37
P., T. & T. (2000).- Stable carbon and oxygen isotope evidence of Cretaceous sea-level fluctuations recorded in septarian concretions from Pueblo, Colorado, USA.- Journal of Sedimentary Research, Tulsa, vol. 70, p. 700-714.
T.J. & G.R. (1991).- Paleoclimatology.- Oxford University Press, New York, 339 p.
A.C., M.J. & D.A.H. (2003).- Imbalance in the oceanic strontium budget.- Earth and Planetary Science Letters, Amsterdam, vol. 211, p. 173-187.
R.E., N.R., R.W. & D.F. (2003).- Strontium isotope stratigraphy of the Comanchean Series in north Texas and southern Oklahoma.- Geological Society of America Bulletin, Boulder, vol. 115, p. 669-682.
L.A. & S.B. (1988).- The Nd and Sr evolution of Proterozoic seawater.- Geophysical Research Letters, Washington, vol. 15, p. 397-400.
R.D., S.K., R.A. & S.K. (2003).- Distribution of oxygen and hydrogen isotopes in shallow ground waters from southern India: influence of a dual monsoon system.- Journal of Hydrology, Grenoble, vol. 271, p. 226-239.
W.R., M.A. & P.A. (1989).- Cretaceous strata of southern Arizona. In: J.P., S.J., eds., Geological Evolution of Arizona.- Arizona Geological Society Digest, Tucson, vol. 17, p. 447-462.
J.A.D. 1992. Carbonate mineralogy and chemistry. In: M.E. & V.P., eds., Carbonate sedimentology.- Blackwell Scientific Publications, London, p. 284-313.
J. (1992).- Himalayan tectonics, weathering processes, and strontium isotope record in marine limestones. Science, Washington, vol. 258, p. 1594-1597.
K.B., A., S. & P. (2006).- Interaction between environmental change and shallow water carbonate buildup along the northern Tethyan margin and their impact on the Early Cretaceous carbon isotope record.- Paleoceanography, Washington, vol. 21, p. 1-16.
K.B., H., M. & H. (1994).- Phosphogenesis, carbon-isotope stratigraphy, and carbonate-platform evolution along the Lower Cretaceous northern Tethyan margin.- Geological Society of America Bulletin, Boulder, vol. 106, p. 729-746.
T.D., M.A. & W.E. (1999).- Diagenesis of Lower Cretaceous pelagic carbonates, North Atlantic: paleoceanographic signals obscured.- Journal of Foraminiferal Research, Lawrence, vol. 29, p. 340-351.
G., S.I., L.S. & R.D. (1996).- Geochemistry of late Ordovician Viola limestone, Oklahoma. Implications for marine carbonate mineralogy and isotopic compositions.- Journal of Geology, Chicago, vol. 104, p. 359-367.
C.M., R.W., H., T.F., E. & V.A. (2008).- Upper Aptian-Lower Albian Mural Formation: stratigraphy, biostratigraphy and depositional cycles on the Sonoran shelf, northern Mexico.- Cretaceous Research, London, vol. 29, p. 249-266.
B. (2012).- Geochemical correlations of Shu'aiba sections: Stop trusting the trends! In: H.J. & S., eds., Sedimentology in the hearth of the Alps.- CD-ROM, 29th IAS Meeting of Sedimentology, 10th-13th September, Schladming, p. 361 (abstract).
B. (2014).- Comment on "Early Aptian paleoenvironmental evolution of the Bab Basin at the southern Neo-Tethys margin: Response to global-carbon cycle perturbations across Ocean Anoxic Event 1a" by K. et al.- Geochemistry, Geophysics, Geosystems, Washington, vol. 15, nº 5, p. 2086-2090.
D.R., G.D., A.H., J. & E. (2003).- Isotopic evidence for Late Jurassic-Early Cretaceous climate change.- Palæogeography, Palæoclimatology, Palæoecology, Amsterdam, vol. 202, p. 97-118.
J., I. & V. (1998).- Carbon-isotope stratigraphy in shallow water carbonates: implications for Cretaceous black-shale deposition.- Sedimentology, Oxford, vol. 45, p. 623-634.
G.P., F.O., A.C. & S.A. (2007).- Evolution of the 87Sr/86Sr composition of Neoproterozoic seawater.- Palæogeography, Palæoclimatology, Palæoecology, Amsterdam, vol. 256, p. 103-129.
J.O., P., O., H. & C. (2004).- High-resolution carbon isotope records of the Aptian to Lower Albian from SE France and the Mazagan Plateau (DSDP Site 545): a stratigraphic tool for paleoceanographic and paleobiologic reconstruction.- Earth and Planetary Science Letters, Amsterdam, vol. 218, p. 149-161.
S.P., C. & D.R. (2000).- A potential global stratotype for the Sinemurian-Pliensbachian boundary (Lower Jurassic), Robin Hood's Bay, UK: ammonite faunas and isotope stratigraphy.- Geological Magazine, Cambridge, vol. 137, p. 601-607.
T.K. & M. (1987).- Metals and isotopes in Juan de Fuca ridge hydrothermal fluids and their associated solid materials.- Journal of Geophysical Research, Washington, vol. 92, p. 11400-11410.
D.A., P.A., c J.A. & G.A. (1989).- Strontium isotope stratigraphy and geochemistry of the late Neogene ocean.- Earth and Planetary Science Letters, Amsterdam, vol. 92, p. 165-178.
R.J. & cJ.M. (1997).- Statistics for strontium isotope stratigraphy. A robust LOWESS fit to the marine Sr-isotope curve for 0 - 206 Ma, with look-up table for the derivation of numerical age.- Journal of Geology, Chicago, vol. 105, p. 441-456.
J.D. (1977).- Stable isotopes and limestone lithification. Journal of Geological Society of London, London, vol. 133, p. 637-660.
S.B. & A.J. (1999).- The Sr, C and O isotopic evolution of Neoproterozoic seawater.- Chemical Geology, Houston, vol. 161, p. 37-57.
C. (1995).- Paleogeography and provenance of the Lower Cretaceous Bisbee Group in the Caborca-Santa Ana area, northwestern Sonora. In: C., C.M. & J., eds., Studies on the Mesozoic of Sonora and adjacent areas.- Geological Society of America, Special Paper, Boulder, vol. 301, p. 79-98.
N.P. & P.W. (1984).- Diagenesis No. 9 - Limestones - the meteoric diagenetic environment.- Geosciences Canada, Newfoundland, vol. 11, p. 161-194.
H.C. (1974).- Origin of red nodular limestones (Ammonitico Rosso Knollenkalke) in the Mediterranean Jurassic: A diagenetic model, in Pelagic Sediments on Land and Under the Sea. In: K.J. & H.C., eds., Pelagic sediments on land and under the sea.- International Association of Sedimentologists, Special Publication, Blackwell, Cambridge, vol. 1, p. 249-271.
H.C. (1995).- Carbon isotope stratigraphy and paleoceanographic significance of the Lower Cretaceous shallow-water carbonates of Resolution Guyot, Mid-Pacific Mountains.- Proceedings of Ocean Drilling Program, Scientific Results, Washington, vol. 143, p. 99-104.
H.C. & C.J. (1986).- Black shales and carbon isotopes in pelagic sediments from the Tethyan Lower Jurassic.- Sedimentology, Oxford, vol. 33, p. 87-106.
H.C., A.S. & R.M. (1994).- Carbon and oxygen isotope stratigraphy of English Chalk and Italian Scaglia and its palaeoclimatic significance.- Geological Magazine, Cambridge, vol. 131, p. 1-34.
H.C., C.E., D.R., S.P. & D.N. (2002).- Chemostratigraphy of the Jurassic System: applications, limitations and implications for paleoceanography.- Journal of Geological Society of London, London, vol. 15, p. 351-378.
K.P. & S.P. (1996).- Extreme enrichment of Sb, Tl and other trace elements in altered MORB.- Chemical Geology, Amsterdam, vol. 130, 289-299.
C.E. & H.C. (2001).- Seawater strontium isotopes, oceanic anoxic events, and seafloor hydrothermal activity in the Jurassic and Cretaceous.-American Journal of Science, New Haven, vol. 301, p. 112-149
C.E., H.C. & S.P. (1994a).- Strontium isotopes in Early Jurassic seawater.- Geochimica et Cosmochimica Acta, Philadelphia, vol. 58, p. 1285-1301.
C.E., H.C., A.L. & S.P. (1994b).- Strontium isotopes in Jurassic and Cretaceous seawater.- Geochimica et Cosmochimica Acta, Philadelphia, vol. 58, p. 3061-3074.
Y. & A. (2009).- Architecture and chemostratigraphy of Late Jurassic shallow marine carbonates in NE Japan, western Paleo-Pacific.- Sedimentary Geology, Amsterdam, vol. 214, p. 49-61.
A.J., S.B. & A.H. (1993).- The Vendian record of Sr and C isotopic variations in seawater: Implications for tectonics and paleoclimate.- Earth and Planetary Science Letters, Amsterdam, vol. 120, p. 409-430.
A.J. & A.H. (1995).- Neoproterozoic variations in the C-isotopic composition of seawater: stratigraphic and biogeochemical implications.- Precambrian Research, Amsterdam, vol. 73, p. 27-49.
M.L. & J.N. (1964).- Carbon and oxygen isotopic composition of selected limestones and fossils.- Geochimica et Cosmochimica Acta, Philadelphia, vol. 28, p. 1787-1816.
G.P., H., J.M. & A. (1994).- Geochemical implication of REE patterns in hydrothermal fluids from mid-ocean ridges.- Geochimica et Cosmochimica Acta, Philadelphia, 58, 5105-5113.
M.A. (1991, unpublished).- Sedimentology, sandstone petrofacies, and tectonic setting of the late Mesozoic Bisbee basin, southeastern Arizona.- Ph.D. Dissertation, University of Arizona, Tucson, 268 p.
B., S.D., B., A.M., M.N., N. & B.R. (2002).- Carbon, oxygen and strontium isotope geochemistry of Proterozoic carbonate rocks of the Vindhyan Basin, central India.- Precambrian Research, Amsterdam, vol. 113, p. 43-63.
L.R. & M.A. (1999).- Interpreting carbon-isotope excursions: carbonates and organic matter. Chemical Geology, Houston, vol. 161, p. 181-198.
L.S. (1970).- Phreatic versus vadose meteoric diagenesis of limestones: evidence from a fossil water table.- Sedimentology, Oxford, vol. 14, p. 175-185.
T.F., C.M., S.G. & R.W. (2004).- Stratigraphy and sedimentology of the Upper Aptian-upper Albian Mural Limestone (Bisbee Group) in northern Sonora, Mexico.- Cretaceous Research, London, vol. 25, p. 43-60.
A.R. & H. (1988).- Foraminiferal genera and their classification.- Van Nostrand Reinhold Company, New York, 970 p.
G.H., W.B. & J.A. (1986).- Lower Cretaceous stratigraphy, depositional environments, and sediment dispersal in southwestern New Mexico.- American Journal of Science, New Haven, vol. 286, p. 309-331.
J., C.M., Y.I., J.S. & L.M. (2010).- Geochemistry of the Mural formation (Aptian-Albian) of the Bisbee Group, northern Sonora, Mexico.- Cretaceous Research, London, vol. 31, nº 1, p. 1-15.
J., I., D., J.S., S. & S.P. (2004).- Carbon and oxygen isotopic signatures in Albian-Danian limestones of Cauvery basin, southeastern India.- Gondwana Research, Beijing, vol. 7, p. 527-537.
J., Y.I. & C.M. (2013a).- Carbon, oxygen and strontium isotopic signatures in Aptian-Albian limestones of the Mural Formation, Cerro Pimas area, northern Sonora, Mexico.- Journal of Iberian Geology, Madrid, vol. 39, p. 73-88.
J., A.N., C.M. & R. (2013b).- Carbon and oxygen isotopic variations in Early Albian limestone facies of the Mural Formation, Pitaycachi section, northeastern Sonora, Mexico.- Revista Mexicana de Ciencias Geologicas, Mexico City, vol. 30, p. 526-539.
A., A.N., R. & V.P. (2005).- C-isotope composition of carbonates from Indravati Basin, India: Implications for regional stratigraphic correlation.- Gondwana Research, Beijing, vol. 8, p. 603-610.
R., I., A.N., C., V. & S. (2007).- Carbon and oxygen isotopes of Maastrichtian-Danian shallow marine carbonates: Yacoraite Formation, northwestern Argentina.- Journal of South American Earth Sciences, Amsterdam, vol. 23, p. 304-320.
J.D. (1992).- Climatic and oceanographic isotopic signals from the carbonate rock record and their preservation.- Geological Magazine, Cambridge, vol. 129, p. 143-160.
c J.M. (1994).- Recent trends in Sr isotope stratigraphy.- Terra Nova, New York, vol. 6, p. 331-358.
c J.M., J.A. & J.M. (1992a).- Sr isotopes at the Cretaceous/Tertiary boundary.- Nature, New York, vol. 355, p. 28.
c J.M., J.A. & M.F. (2000).- Definition of Late Cretaceous stage boundaries in Antarctica using strontium isotope stratigraphy.- Journal of Geology, Chicago, vol. 108, p. 623-640.
c J.M., W.J., M., M.F. & A.S. (1994).- Strontium isotope stratigraphy for Late Cretaceous time: direct numerical calibration of the Sr isotope curve based on the US Western Interior.- Palæogeography, Palæoclimatology, Palæoecology, Amsterdam, vol. 108, p. 95-119.
c J.M., W.J., A.S., M.F., M., J.A. & J.M. (1992b).- Strontium-isotope stratigraphy in the Late Cretaceous: intercontinental correlation of the Campanian/Maastrichtian boundary.- Terra Nova, New York, vol. 4, p. 332-345.
c J.M., A.R., M.F. & A.O. (1990).- Dating phosphogenesis with Sr isotopes.- Geochimica et Cosmochimica Acta, Philadelphia, vol. 54, p. 1343-1351.
c J.M. (1950).- On the isotope chemistry of carbonates and paleotemperature scale.- Journal of Chemistry and Physics, Amsterdam, vol. 18, p. 849-857.
A.P., H., R.S., R.V., P., A. & M. (1998).- High-resolution δ13C stratigraphy through the early Aptian "Livello Selli" of the Alpine Tethys.- Paleoceanography, Washington, vol. 13, p. 530-545.
A. & F. (1986).- The REE content of some hydrothermal fluids.- Chemical Geology, Houston, vol. 55, p. 51-60.
S., C., C., A.-M. & T. (2010).- India and Java: Contrasting records, intimate connections.- Quaternary International, Amsterdam, vol. 223-224, p. 265-270.
J.O. & U. (1986).- Geochemistry of recent marine invertebrates.- Geosciences Canada, Newfoundland, vol. 13, p. 237-254.
J.W. & F.T. (1990).- Geochemistry of sedimentary carbonates.- Developments in Sedimentology, Elsevier, Amsterdam, vol. 48, 706 p.
R., A.N., J.S., J. & R. (2008).- Carbon and oxygen isotope geochemistry of Neoproterozoic limestones of the Shahabad Formation, Bhima Basin, Karnataka, southern India.- Revista Mexicana de Ciencias Geologicas, Mexico City, vol. 25, p. 225-235.
D.J. & G.J. (1986).- The U-Th-Pb systematic in hot springs on the East Pacific Rise at 21˚N and Guaymas Basin.- Geochimica et Cosmochimica Acta, Philadelphia, vol. 50, p. 2467-2479.
O.G., J. & J. (1998).- Preservation of δ18O and δ13C in belemnite rostra from Jurassic/Early Cretaceous successions.- American Journal of Science, New Haven. vol. 298, p. 324-347.
S.R. & B.E. (2003).- Stable isotope and trace element geochemistry of the basal Bouse Formation carbonate, southwestern United States: implications for the Pliocene uplift history of the Colorado plateau.- Geological Society of America Bulletin, Boulder, vol. 115, p. 434-444.
A., K., J-P. & F. (2010).- A peritidal evaporite environment in the Neoproterozoic of South Gabon (Schisto-Calcaire Subgroup, Nyanga Basin).- Precambrian Research, Amsterdam, vol. 177, p. 253-265.
G.D., B., G.K., R.M. & N. (2008).- Carbon isotope and magnetostratigraphy of the Cretaceous (Barremian-Aptian) Pabellon Formation, Chañarcillo Basin, Chile. Cretaceous Research, London, vol. 29, p. 183-191.
G.D., A.H., C.E., R.M. & J. (2000).- Isotopic evidence for temperature variation during the early Cretaceous (late Ryazanian-mid-Hauterivian).- Journal of Geological Society of London, London, vol. 157(2), p. 335-343.
G.D. & B.W. (1997).- Warm palaeotemperatures from high Late Jurassic palaeo-latitudes (Falkland Plateau): Ecological, environmental or diagenetic controls?.- Palæogeography, Palæoclimatology, Palæoecology, Amsterdam, vol. 129, p. 315-327.
A., A., D., B. & c R. (2000).- Strontium as a tracer of weathering processes in a silicate catchment polluted by acid atmospheric inputs, Strengbach, France.- Chemical Geology, Houston, vol. 170, p. 203-219.
J. & T.E. (1995).- Expansion of C4 grasses in the late Miocene of northen Pakistan. Evidence from paleosols.- Palæogeography, Palæoclimatology, Palæoecology, Amsterdam, vol. 115, p. 91-116.
F.L. (1904).- The geology and ore deposits of the Bisbee quadrangle Arizona.- United States Geological Survey, Professional Paper, Washington, vol. 21, 167 p.
D.K. (1992).- Delivery of Himalayan sediment to the Northern Indian Ocean and its relation to global climate, sea level, uplift, and seawter strontium. In: R.A., D.K., R.B., U. & J.K., eds., Synthesis of Results from Scientific Drilling in the Indian Ocean.- American Geophysical Union, Geophysical Monograph, Washington, vol. 70, p. 387-402.
P.A. & M.A. (1980).- Carbon isotope fluctuations in Cretaceous pelagic limestones: Potential stratigraphic and petroleum exploration tool.- American Association of Petroleum Geologists Bulletin, Tulsa, vol. 64, p. 67-87.
L. (2002).- Grassland development under glacial and interglacial conditions in southern Africa: review of pollen, phytolith and isotope evidence.- Palæogeography, Palæoclimatology, Palæoecology, Amsterdam, vol. 177, p. 47-57.
R.W. (1987).- Stratigraphy and correlation of the Cretaceous Mural Limestone, Arizona and Sonora. In: W.R. & M.F., eds., Mesozoic rocks of Southern Arizona adjacent areas.- Arizona Geological Society Digest, Tucson, vol. 18, p. 327-334.
R.W. (2014).- Cretaceous chronostratigraphic database: construction and applications.- Carnets Geol., Madrid, vol. 14, nº 1, p. 1-13.
R.W., D.G., R.W., B.L. & F.E. (2003).- Integrated Albian-Lower Cenomanian Chronostratigraphy and Paleoecology, Texas and Mexico.- Perkins Memorial Volume: GCSSEPM Foundation, Special Publications in Geology, Houston, vol. 1, CD book, p. 277-334.
R.W. & H.F. (2007).- Barremian-Albian Rudist Zones, U.S. Gulf Coast. In: R.W., ed., Cretaceous Rudists and Carbonate Platforms: Environmental Feedback.-Society of Sedimentary Geology (SEPM), Tulsa, Special Publication nº 87, p. 167-180.
A.N., V.P., A.J., M.A., F.G., M.M. & R.N. (2001).- Carbon and oxygen isotope composition of some Upper Cretaceous-Paleocene sequences in Argentina and Chile.- International Geology Review, New York, vol. 43, p. 892-909.
P. (2001).- Paleoclimatic implications of pedogenic carbonates in Holocene soils of the Gangetic Plains, India.- Palæogeography, Palæoclimatology, Palæoecology, Amsterdam, vol. 17, p. 207-222.
T., M., J.-P., J. & M. (2005).- Low-latitude seasonality of Cretaceous temperatures in warm and cold episodes.- Nature, London, vol. 437, doi:10.1038/nature04096.
A.G. & A.C. (1999).- The role of basalt weathering in the Sr isotope budget of the oceans.- Chemical Geology, Houston, vol. 161, p. 199-214.
V.C., K., K. & N.S. (2010).- Lakadong limestone: Paleocene-Eocene boundary carbonate sedimentation in Meghalaya, northeastern India.- Current Science, Bengaluru, India, vol. 98, p. 88-95.
V.C. (1996).- Carbon isotope stratigraphy of the Upper Kharaib and Shuaiba Formations: implications for the Lower Cretaceous evolution of the Arabian Gulf Region.- American Association of Petroleum Geologists Bulletin, Tulsa, vol. 80, p. 647-62.
M., J., M.D., P.J., L., D. & J. (2001).- A chemical and isotopic study of the Laramide granitic belt of northwestern Mexico: Identification of the southern edge of the North American PreCambrian basement.- Geological Society of America Bulletin, Boulder, vol. 113, p. 1409-1422.
M., J., L., R. & P. (2003).- Geochemistry of the coastal Sonora batholith, northwestern Mexico.- Canadian Journal of Earth Sciences, Ottawa, vol. 40, p. 819-831.
J. (1983).- Chemical diagenesis of carbonates; theory and application of trace element technique, In: M.A., T.F., I.R., J. & L.S., eds., Stable Isotopes in Sedimentary Geology.- (SEPM) Society of Economic Paleontology and Mineralogy Short Course 10, Tulsa, p. 3-100.
J. (1989).- Strontium isotopes in seawater through time.- Annual Review of Earth and Planetary Science, Palo Alto, vol. 17, p. 141-167.
J., D., K., P., D., F., G.A.F., A., S., Y., T., C., F., O.G. & H. (1999).- 87Sr/86Sr, δ13C and δ18O evolution of Phanerozoic seawater.- Chemical Geology, Houston, vol. 161, p. 59-88.
J., D., A., S., O.G., P., T., C., F., D. & K. (1997).- Strontium isotope stratigraphy: potential resolution and event correction.- Palæogeography, Palæoclimatology, Palæoecology, Amsterdam, vol. 132, p. 65-77.
S.P. (1992).- Seawater alteration effects on REE, K, Rb, Cs, Sr, U, Th, Pb and Sr-Nd-Pb isotope systematic of mid-ocean ridge basalt.- Geochemical Journal, Tokyo, vol. 26, p. 159-177.
S.P. (2005).- Estadística básica para el manejo de datos experimentales: aplicación en la Geoquímica (Geoquimiometría).- UNAM, México City, 186 p.
S.P. & T. (2004).- Sr, Nd ad Pb isotopic and trace element geochemical constraints for a veined-mantle source of magmas in the Michoacán-Guanajuato volcanic field, west-central Mexican Volcanic Belt.- Geochemical Journal, Tokyo, vol. 38, p. 43-65.
L., H., F.P., V. & B. (2004).- Calibration of the Early Cretaceous time scale: a combined chemostratigraphic and cyclostratigraphic approach to the Barremian-Aptian interval. In: B., A.G., I., H., & V., eds., Cyclostratigraphy: Approaches and case histories.- (SEPM) Society for Sedimentary Geology, Special Publication, vol. 81, Tulsa, p. 123-134.