Carnets Geol. 6 (A03)  

Click here to close the window!

Contents

[Introduction] [Discussion] [Conclusions]
[Bibliographic references] and ... [tables]


Are the green algae (phylum Viridiplantae)
two billion years old?

Bernard Teyssèdre

 

10 rue Véronèse, 75013 Paris (France)
Manuscript online since September 19, 2006

Click here to download the PDF version!

Abstract

In his book, Life on a young planet, A.H. Knoll states that the first documented fossils of green algae date back 750 Ma. However, according to B. Teyssèdre's book, La vie invisible, they are much older. Using a method which combines paleontology and molecular phylogeny, this paper is an inquiry into the Precambrian fossils of some "acritarchs" and of a primitive clade of green algae, the Pyramimonadales. A paraphyletic group of unicellular green algae, named "Prasinophyceae", is represented at Thule (Greenland) ca. 1200 Ma by several morphotypes of the monophyletic Pyramimonadales, including Tasmanites and Pterospermella that are akin to algae still living today. These two, and others, probably had forerunners going back 1450 / 1550 Ma. Some acritarchs that may represent Pyramimonadales producing "phycomas" which split open for dehiscence were confusingly included in the polyphyletic pseudo-taxon "Leiosphaeridia" and are possibly already present at Chuanlinggou, China, ca. 1730 Ma. Many acritarchs that Timofeev obtained by acid maceration of Russian samples dated between 1800 and 2000 Ma were probably unicellular Chlorophyta which synthesized algaenans or other biopolymers resistant to acetolysis. Living Prasinophyceae are undoubtedly green algae (Viridiplantae). Thus, if Prasinophyceae fossils go back certainly to 1200 Ma, probably to 1500 Ma and possibly to 1730 Ma, then the ancestor of green algae (Chlorophyta and Streptophyta) probably separated from the ancestor of red algae (Rhodophyta) as early as 2000 Ma.

Key Words

Chlorophyta, Leiosphaeridia, Prasinophyceae, Precambrian algae, Pterospermella, Pterospermopsimorpha, Pyramimonadales, Spiromorpha, Tasmanites, Viridiplantae.

Citation

Teyssèdre B. (2006).- Are the green algae (phylum Viridiplantae) two billion years old?.- Carnets de Géologie / Notebooks on Geology, Brest, Article 2006/03 (CG2006_A03)

Résumé

Les algues vertes (phylum Viridiplantae) sont-elles vieilles de deux milliards d'années ?.- Dans son livre, Life on a young planet, A.H. Knoll prétend que les plus anciens fossiles bien attestés d'algues vertes remontent à 750 Ma. Cependant, selon le livre de B. Teyssèdre, La vie invisible, certains d'entre eux sont beaucoup plus vieux. L'article qui suit recourt à une méthode qui combine la paléontologie et la phylogénie moléculaire pour une recherche sur les fossiles précambriens de quelques "acritarches" et d'un clade primitif d'algues vertes, les Pyramimonadales. Un assemblage paraphylétique d'algues vertes unicellulaires, appelé "Prasinophyceae", est représenté vers 1200 Ma dans le Supergroupe de Thulé, au Groenland, par plusieurs morphotypes des Pyramimonadales, qui sont monophylétiques, en particulier Tasmanites et Pterospermella apparentés à des algues encore vivantes aujourd'hui. Ces deux genres, parmi d'autres, ont eu probablement des précurseurs vers 1450 / 1550 Ma. Certains acritarches qui pourraient représenter des Pyramimonadales produisant des "phycomes" qui s'ouvraient par une fissure lors de leur déhiscence ont été confusément rassemblés dans le pseudo-taxon polyphylétique "Leiosphaeridia". Ils étaient peut-être déjà présents à Chuanlinggou, en Chine, vers 1730 Ma. Beaucoup d'acritarches de Russie que Timofeev a obtenus par macération dans l'acide fluorhydrique et qui ont été datés entre 1800 et 2000 Ma représentent probablement des Chlorophytes unicellulaires capables de synthétiser des algaenanes ou autres biopolymères résistants à l'acétolyse. Les Prasinophyceae qui vivent encore de nos jours sont incontestablement des algues vertes (Viridiplantae). Par conséquent, s'il est vrai que les fossiles de Prasinophyceae remontent certainement à 1200 Ma, probablement à 1500 Ma et peut-être même à 1730 Ma, il faut conclure que l'ancêtre des algues vertes (Chlorophyta et Streptophyta) s'était probablement déjà séparé de l'ancêtre des algues rouges (Rhodophyta) à une date proche de 2000 Ma.

Mots-Clefs

Algues précambriennes, Chlorophytes, Leiosphaeridia, Prasinophyceae, Pterospermella, Pterospermopsimorpha, Pyramimonadales, Spiromorpha, Tasmanites, Viridiplantae.

Introduction

The antiquity of the green algae (Viridiplantae) has been hotly debated and is still controversial today. In his book, Life on a young planet (2003), Andrew H. Knoll published a diagram (p. 152, fig. 9.5) assigning to the first documented fossils of these algae an age of 750 million years (Ma) and to the separation of their ancestors from those of the red algae a date somewhat more than 1200 Ma. On the contrary, in my book, La vie invisible (Teyssèdre, 2002), I argue that the oldest known fossils of green algae date back at least to 1200 Ma, and that the ancestors of Viridiplantae and Rhodophyta separated from each other perhaps as early as 2000 Ma. The matter is of consequence and the disagreement obvious.

I have the greatest admiration for A.H. Knoll, whom I consider one of the most distinguished specialists of the Precambrian. I do not contest the facts he reported (with one significant exception: I maintain that some green algae, the Pyramimonadales, were attested long before 750 Ma). Several of the data I use come from Knoll's papers. The disagreement mainly concerns two points, one theoretical, the other methodological.

1) I disagree with the whole theory underlying the "short chronology" that Knoll assumed in preparing diagram 9.5 of his book, Life on a young planet (p. 152). This diagram looks to me like an attempt to reconcile some of the phylogenetic trees of the Eukaryotes (ibid., p. 127, fig. 8.2) with the hypothesis of an "evolutionary big bang" that Knoll presented in a famous 1992 paper. According to this hypothesis the radiation of the "crown-group" of Eukaryotes was explosive. It was induced by a rapid increase in atmospheric oxygen between 1200 and 1000 Ma. Since 1992 Knoll has nuanced his theory with many shades and derogations. However, to my knowledge, he has never formally stated that he may have been wrong. Concerning this topic I defend in my book, La vie invisible (Teyssèdre, 2002), three ideas. The first two are in agreement with Knoll's concepts, whereas the third is radically contrary:
a) the expansion of Eukaryotes correlates closely with the increase in atmospheric oxygen;
b) the effects of this increase did not occur as a continuous progression, but as successive stages separated by thresholds;
c) the phase that stimulated the expansion of the Eukaryotes did not occur between 1200 and 1000 Ma, as Knoll (1992) asserted, but considerably earlier, during a period separating two well-defined Huronian glaciations around 2400 Ma.

2) The second disagreement is a methodological one. It seems to me that it is now essential to confront paleontology with a science that is developing exponentially today: molecular phylogeny. In his most recent publications Knoll accepts this concept in a general way, but in my opinion he does not draw all the inferences from the fact that a paleontologist must master those aspects of this science that concern phylogenetic trees both as a method for control and as a heuristic tool. On the one hand, although molecular phylogeny does not always allow us to establish an exact taxonomy, it helps us to avoid gross errors due to homoplasy or morphological convergence. If a paleontologist avoids this interdisciplinary collation, he lays himself open to a misinterpretation of the phylogenetic relationships of the fossils. Furthermore, molecular phylogeny allows us to determine the sequence of nodal points, the order of the successive evolutionary stages in a phylum. This sequence is an important criterion for evaluating the probability that a fossil discovered at a given geological level does or does not belong to a given taxonomic clade. The reader may find in the annexes of this paper two examples of the usefulness of molecular phylogeny as a means of detecting false assertions (Teyssèdre, 2006, annex 15) or as a heuristic tool (Teyssèdre, 2006, annex 16).

In the last thirty years paleontological analysis of the Prasinophyceae has been reinvigorated, for morphological description of fossils is now supplemented by observation of cell ultrastructures using the TEM microscope and by biochemical analysis of the cellular wall. Eminent paleontologists distinguish themselves in these fields, following the pioneer work of Schopf, Hofmann, Bengston, Vidal, Knoll, Colbath, Jux, Le Herissé, Guy-Ohlson, Butterfield. Since 1995 several researchers have insisted explicitly as a principle on the necessity of combining ultrastructural and biochemical analyses with traditional descriptions. See for instance Arouri et alii (1999, 2000), Talyzina & Moczydlowska (2000), Versteegh & Blokker (2004), Javaux, Knoll & Walter (2001, 2004), Marshall et alii (2005). It seems to me that the time has come to enter a new phase, that would be the third one, in which a paleontology that aims at becoming explanatory and not merely descriptive would integrate its findings with those of molecular phylogeny.

I am currently working on research which could be entitled "Precambrian paleontology in the light of molecular phylogeny". The object of the study presented here is to demonstrate the antiquity of the Viridiplantae, by focusing on fossils that probably pertain to one of the divisions of this phylum, the Chlorophyta, and more particularly to the clade of the Pyramimonadales. I shall defend two proposals:

The arguments I develop have been set out in nine headings, so that A.H. Knoll may, if he likes, clearly identify them in his counter-arguments. A series of documentary papers complementing my discussion can be found in the annexes (Teyssèdre, 2006, annexes 1-16).

Discussion

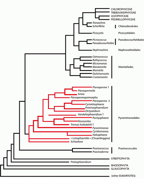
1. The phylogeny and taxonomy of the Chlorophyta, particularly those of the "Prasinophyceae", have been deeply modified by the results of molecular analysis during the last ten years (see Teyssèdre, 2006, annex 1).

The phylum Viridiplantae comprises two sections: the Chlorophyta, commonly divided into the "classes" Prasinophyceae, Chlorophyceae, Trebouxiophyceae and Ulvophyceae, and the Streptophyta that regroup the paraphyletic series of the Charophyceae and the terrestrial plants, or Embryophyta (see Teyssèdre, 2006, annexes 1-2 and 12). According to most phylogenetic trees the phylum of the Viridiplantae first joined that of the Rhodophyta, then both joined that of the Glaucophyta, and together they form the "kingdom of Plantae" Cavalier-Smith, 1981.

When Knoll asserts that the oldest known fossils of green algae date back to 750 Ma, he is presumably thinking of the multicellular green algae that belong to the two clades of the Chlorophyta that nowadays are the most abundant and diverse, i.e. the Chlorophyceae and the Ulvophyceae. For an unknown reason he does not consider the "Prasinophyceae", although they are indisputably unicellular green algae. Chlorophyceae and Ulvophyceae stand at the top of the phylogenetic tree of Chlorophyta. They may be called "Neochlorophyta" (see Teyssèdre, 2006, annex 2), meaning that they are preceded by a very long history. Several sites dated between circa 640 Ma (start of the Varanger glaciation) and circa 770 Ma have yielded fossils attributed to Dasycladales (Biskopås in Norway: Vidal, 1990), to Ulotrichales (Skillogale in Australia: Schopf, 1977), or more indisputably to Siphonocladales and Sphaeropleales (Svanbergfjellet in Spitzbergen: Butterfield et alii, 1994). Older specimens, dated about 850 Ma, have been found at Wynniatt, in arctic Canada (Butterfield & Rainbird, 1998); although they have not been described in detail, they are suggestive of Dasycladales and of Ulotrichales. Many of these fossils are multicellular. Very few specimens have been preserved, which is not surprising given that these algae, unless they were calcified or silicified, fossilize only in exceptionally favorable conditions because their wall is most often composed of pectin or cellulose which decay rapidly.

Most of the oldest specimens that some paleontologists referred to as multicellular green algae have probably been attributed erroneously (see Teyssèdre, 2006, annex 2). Let's put these questionable cases aside and use established facts in an attempt to set the record straight. Rather than: "The oldest fossils of green algae date back 750 Ma", we shall say more accurately: "Between 650 and 850 Ma the green algae were represented by several types of fossils, some of which belong to evolved clades of Ulvophyceae and Chlorophyceae. Their presence demonstrates that the radiation of the multicellular green algae started long before 750 Ma, and that the radiation of the unicellular green algae is much older" (see Teyssèdre, 2006, annex 3 and table I , table II , table IV & table V ).

2. The Chlorophyta that predominate nowadays (Chlorophyceae, Ulvophyceae and Trebouxiophyceae) were preceded by the unicellular green algae called "Prasinophyceae". Molecular analysis of SSU rRNA (Nakayama et alii, 1998; Fawley et alii, 2000; Guillou et alii, 2004; Šlapeta et alii, 2006) revealed that this group is paraphyletic (see Teyssèdre, 2006, annex 1 and table V ). It is made up of six clades (or seven clades, if one separates Nephroselmis from Pseudoscourfieldia). These unicellular clades diverged successively from the trunk of the Chlorophyta after the Streptophyta breakoff. The second of these clades (by seniority) is that of the Pyramimonadales. Several of their recent representatives possess a distinctive feature that has been highly favorable to the preservation of their fossil parents: their cycle of life is not limited to a motile stage during which the alga swims actively using its flagella; it also comprises a stage that has no exact equivalent in any other clade, called "phycoma" (see Teyssèdre, 2006, annex 5). Although it is not motile, a phycoma differs from a cyst or a spore in that it is not inert or "quiescent". Instead the cell remains metabolically active and its volume increases considerably inside a porous envelope through which it feeds from the external medium by osmosis. This envelope, although flexible, is extremely resistant because it is made of a biopolymer formerly considered to be a sporopollinin but that in some cases is closer to algaenanes (see Teyssèdre, 2006, annex 14). Pyramimonadales are without contest unicellular green algae, and their phycomas were fossilized long before 750 Ma, the date Knoll assigns the oldest fossils of green algae. How long before? Here is an attempt to make such a determination.

3. Wall (1962) noticed that the definition of the fossil genus Tasmanites by Eisenack (1958) applies exactly to the recent Pyramimonadale described by Ostenfeld (1899) as Pachysphaera. Among the many species of the genus Tasmanites (see Teyssèdre, 2006, annex 6), at least two go back to "Precambrian". One of these, T. vindhyanensis, comes from the Suket Shale at Rampura, India, the date of which is controversial. The second, T. rifejicus, was found first at sites dated between 800 and 950 Ma, like Vadsø (Norway), Veteranen (Spitzbergen), Podinzer (Russia), the Red Pine Shale of the Uinta Mounts and the Galeros Formation of the Chuar Group (USA). It has been described recently from older sites: Samuelsson et alii (1999) found it in the Thule Basin of Greenland, circa 1200 Ma. The diameters (63 - 77 µm) of the Thule Tasmanites are intermediate between those of the two species described by Colbath (1983) from the Silurian of Missouri. The only difference is that the pores of the wall are usually slightly smaller (diameter 0.5 µm rather than 1.0 µm).

Are there older ones? Maybe. Structures described as coarse, but true pores, not as the result of degradation (Mendelson & Schopf, 1992), have been reported on some specimens of the acritarch Trematosphaeridium holtedahlii at Zigazino-Komarovsk, circa 1350 Ma, and at Bakal, circa 1500 Ma (Yankauskas, 1982). Are these coarse pores forerunners of the smaller and more regularly disposed pores of Tasmanites? We cannot affirm this. However, fossils of the green alga Tasmanites certainly date back to 1200 Ma (not just 750 Ma) and it is possible, although not demonstrated, that they had forerunners circa 1350 Ma, perhaps even 1500 Ma ago.

4. Pterosperma is, like Pachysphaera, a Pyramimonadale present in existing plankton. Its phycoma displays a rather unusual feature. The thick, often porous wall produces one or several wing-shaped expansions perpendicular to its surface (these expansions are the motive for its name, meaning in Greek "winged spore"). When there is a single expansion, it has the shape of a large ring around the equator of the phycoma. This ring characterizes Paleozoic Pterospermellaceae. The Silurian Pterospermella scruposa left magnificent examples of these (Colbath, 1983). The genus Pterospermella was common in the earliest Cambrian. Before that time (see references in Teyssèdre, 2006, annex 7) it occurs at Muhos (Finland, ca. 650 Ma), at Podinzer (Russia, ca. 900 Ma) and again at Thule (Greenland, ca. 1200 Ma). Pterospermopsimorpha preceded it, but this name was used as a general waste-basket for many Precambrian acritarchs of which the so-called wings are actually degraded protoplasmic residues. However, several specimens from Russia are to all appearances genuine "pteromorphs": P. insolita at Il'yushkana (ca. 1200), P. capsulata at Zigazino-Komarovsk (ca. 1350). Eomarginata striata, at Bakal (ca. 1500 Ma) and at Satka (ca. 1550 Ma), is even older (for references concerning these very old species see Mendelson & Schopf, 1992). Consequently, unless one would assert that no Precambrian pteromorph is related to the existing Pterosperma, and that resemblances are all convergencies, this lineage of the green algae, like that of Tasmanites, dates back indubitably to 1200 Ma, probably to 1350 Ma and perhaps to 1500-1550 Ma (cf. Table V ).

5. Some of the species assigned to the existing genus Pterosperma bear, instead of a single equatorial ring, several membranous expansions, crests or "wings" that give to the external surface of the phycoma a reticulate appearance. This particularity is also found in fossil Cymatiosphaeraceae (Mädler, 1963). Many genera classified as in this "family" have been designated as "herkomorph acritarchs" and are characterized by a surface divided into polygonal fields by crests. In earliest Cambrian times Cymatiosphaera is represented by eight species, that appear to have been preceded by C. precambrica at Hailuoto, Finland, ca. 650 Ma, and by C. sp. at Kandyk, Siberia, ca. 700 Ma (see Mendelson & Schopf, 1992). The forerunner of this genus, ca. 775 Ma, is a fossil from Hunnberg, Greenland, and from Visingsö, Sweden, named by Vidal (1976) Peteinosphaeridium reticulatum. Today this species has been referred to the genus Vandalosphaeridium - a genus that had its own forerunner at Thule ca. 1200 Ma (Samuelsson et alii, 1999). Nothing is known to suggest that the history of the herkomorphs begins earlier. It is difficult to assume that an enigmatic acritarch of the Belt Supergroup in Montana, ca. 1450 Ma (Horodyski, 1980), has more in common with them than a fortuitous resemblance.

Several morphotypes of acritarchs may have belonged to now extinct lineages of Pyramimonadales: the "polygonomorph" Podolina at Båtsfjord ca. 730 Ma, the "prismatomorphs" Octoexydrium at Lakhanda ca. 1030 Ma and Quadratimorpha at Hongshuizhuang ca. 1250 Ma and Wumishan ca. 1320 Ma (see Mendelson & Schopf, 1992). Simia annulare, characterized by its double envelope, lieved at Thule in sympatry with the closely related Pterospermella ca. 1200 Ma (Samuelsson et alii, 1999).

The acanthomorphs, or "thorny acritarchs", are clearly a polyphyletic collection. Histricosphaera, the "porcupine ball" that lent its name to the "class Hystrichophyta" (Mädler, 1963), is actually a Dinoflagellate. The presence of the biomarker dinosteran indicates that four genera from the lower Cambrian of Lükati, Estonia, Comasphaeridium, Lophosphaeridum, Globosphaeridium and Skagia, are Dinoflagellates too (Talyzina et alii, 2000). However other acantomorphs may well be Pyramimonadales. A spiny herkomorph such as Dictyotidium from Svanbergfjellet (Butterfield et alii, 1994) is transitional in the same way as the acanthomorph Vandalosphaeridium and its forerunner from Thule. It is therefore very possible that lineages of acanthomorphic Pyramimonadales, now extinct, coexisted in Greenland about 1200 Ma with three lineages of spheromorphic Pyramimonadales, namely Tasmanites, Pterospermella and Simia.

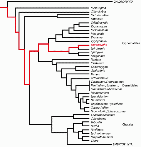
6. Certainly a very different type of green algae was present at Ruyang, China, aroud 1200 Ma ago. Spiromorpha segmentata appears to be very close to the present-day Spirotaenia (Yin et alii, 2005). It belongs to the Zygnematophyceae (see Teyssèdre, 2006, annex 12 and Table III ), a very derived clade of the Streptophyta. This clade is characterized by an uncommon mode of sexual reproduction, in which two cells or two filaments unite through a connecting tube (another name for this clade, "Conjugaphyceae", remarks on this particularity). The presence of Spiromorpha at Ruyang confirms that some fossil green algae are much older than 750 Ma, and demonstrates that the ancestor common to Streptophyta and Chlorophyta must have existed long before 1200 Ma.

7. In 1899 Ostenfeld described, along with Pachysphaera, another Pyramimonadale from the same planktonic assemblage, Halosphaera. This genus differs from Pachysphaera in its lesser diameter, its much thinner envelope and by the absence of pores. Wall (1962) wanted to complete the symmetry: just as he considered that the fossil Tasmanites was related to Pachysphaera, he postulated the same relationship between Halosphaera and a fossil exceedingly abundant and extremely old, Leiosphaeridia. In the Thule Basin, ca. 1200 Ma, tens of thousands of specimens have been counted (Samuelsson et alii, 1999). Those from Chuanlinggou, in China, date back to ca. 1730 Ma (Li et alii, 2003).

Immediately a difficulty arose. Where there is no thorn, no pore and no carved ornament, just a uniformly smooth sphere, how is it possible to determine whether or not a Leiosphaeridia is really the phycoma of a Pyramimonadale ? Morphology is not enough. It is necessary to use more precise methods, to analyze the ultrastructure and the biochemical components of the envelopes, to compare the ways in which dehiscence takes place (see Teyssèdre, 2006, annexes 9-10 and 14). When this has been done, one is faced with the compelling evidence that the name Leiosphaeridia has been applied to an extremely heterogenous assemblage (see Teyssèdre, 2006, annex 11). Most of these fossils have no affinity whatsoever with Halosphaera. However some of them are almost unquestionably Pyramimonadales or more "advanced" Chlorophyta. For example L. crassa, one of three Leiosphaeridia "species" from Roper in Australia, ca. 1450 Ma, displays in the outer layer of its wall a trilaminar structure that is a characteristic of the Chlorophyceae (Javaux et alii, 2004). Barring an accidental, remotely possible coincidence, the conclusion is that a lineage of green algae in existence ca. 1450 Ma ago was already progressing toward the modern "Neochlorophyta".

8. It is exceptional today for a coccoid Prokaryote to reach a diameter of 60 µm (Schopf & Klein, 1992). Many spheroid fossils from the Chuanlinggou site in China, recently dated to circa 1730 Ma (Li et alii, 2003), have a diameter larger than 60 µm: that of Stictosphaeridium implexum, for instance, may attain 103 µm. These "mesospheromorphs" were most certainly Eukaryotes. Probably they were algae, as their planktonic habitus suggests. If so, taking into account their size, age and the resistant envelope that facilitated their preservation, the conclusion that some were Pyramimonadales is inescapable. The species Schizofusa sinica (Yan & Liu, 1993) has a median exkystment fissure. No Prokaryote has one, but it is appropriate to a cyst or a phycoma. Tyrasotaenia, a uniserial filamentous alga, was also found at Chuanlinggou. According to Hofmann (1994) it is related to the Vendotaeniids, a now extinct clade of the Rhodophyta. Therefore it is plausible, although not demonstrated, that an already advanced lineage of the Chlorophyta (mesospheromorphs producing phycoma) and an already advanced lineage of the Rhodophyta (filamentous Vendotaeniids) coexisted in China about 1730 Ma. This relationship suggests that the divergence of red algae and green algae took place long before 1730 Ma, not a little more than 1200 Ma, as Knoll's diagram proposes (Life on a young planet, 2003, p. 152, fig. 9.5).

9. When fossils are smaller than 60 µm, how can Eukaryotes be differentiated from Prokaryotes? This depends in part on the answer to another question: how was it possible for these objects to be preserved?

In 1931 Eisenack perfected at Tübingen University a method for extracting the pollen seeds of fossil plants from their gangue. He soaked the matrix containing the pollen in hydrofluoric acid to which the pollen wall is resistant. Timofeev (1969) has used this drastic treatment since 1958 in order to extract acritarchs from the Proterozoic sediments of Siberia and the Ural Mountains.

Commonly, the wall of a vegetal cell consists of water soluble polysaccharids, such as cellulose, that usually are not preserved. However there are exceptions. Early in the 1990s, these exceptions were all considered to be due to the presence of a substance called sporopollinin, defined as a family of water insoluble and acid resistant biopolymers of high molecular weight. Since then it has been established that several distinct classes of resistant biopolymers exist, the most well-defined being dinosporin and algaenans. Dinosporin characterizes Dinoflagellates, so is not of interest here. But in most Chlorophyta the biopolymers are algaenans. Their composition and definition pose a lot of problems: not all the macrobiomolecules grouped under this name are homologous; they have not always been clearly distinguished from sporopollinins; many resistant biopolymers are neither algaenans nor sporopollinins; last, the long entombment of the fossil in sedimentary rocks commonly altered to some degree often causes changes in its chemical composition to the point that the initial state of its polymers is no longer identifiable (see Teyssèdre, 2006, annexes 14-15). Therefore, instead of using terms which only seemingly are more precise scientifically, it is prudent to stick to Horodyski's concept (1992) of a cellular wall prone to fossilization because the biopolymers it contains are resistant to hydrolysis and acetolysis.

Left aside the phycomas of Pyramimonadales, this kind of cellular wall is found in only three types of spheromorphs:
a) the pollen and other spores used by sexual plants for reproduction, notably the gyronites of the Charophyceae (Chara, Nitella, Coleochaete);
b) the "quiescent cysts" in which some green algae and Dinoflagellates enclose themselves when the environment is unfavorable to their growth;
c) the envelope of vegetative cells of some unicellular algae, most often Chlorophyta (Chlorella, Pediastrum, Scenedesmus) but also some Dinoflagellates and Heterokonta (Eustigmatophyceae). To these must be added non-spheromorphic fossils like the zygospores of some Charophyta such as Zygnematophyceae. Biopolymers of unknown types must be listed too: these, because they have been preserved, must contain the lorica of some Euglenozoa (Lindgren, 1981), the theca of "Melanocyrilliid" amoebae or the envelopes of Chuaria and Tawuia.

However, with the exception of the Dinoflagellates, resistance to hydrolysis and acetolysis is most often a property of Viridiplantae. Some acritarchs have been found in Tyler (Michigan) ca. 1950 Ma, in Epworth (Canada) ca. 1920 Ma and in Frere (Australia) ca. 1870 Ma (see references in Mendelson & Schopf, 1992), but the great majority of specimens dated between 1800 et 2000 Ma come from Russian sites where Timofeev and his followers used Eisenack's method for extracting acritarchs from their matrix. Few other fossils resist this drastic treatment, and nearly all of them belong to only one type: they are colonial coccoid Cyanobacteria protected by a collective mucilaginous-like envelope (see Table VII ). 

Several clades of "Prasinophyceae" that do not form phycoma comprise a large part of the present-day nanoplankton and picoplankton. The extreme intraspecific diversity of the Mamiellales was detected only recently. At the same time, new clades were discovered: Pycnococcaceae, Picocystidales, Prasinococcales (Guillou et alii, 2004). Most of these algae are very small, their diameter being 3 µm or even less: Ostreococcus tauri and Bathycoccus prasinos rarely attain 1 µm. If Schopf's criterion was applied to these living "microspheromorphs", all of them would be classified as "coccoid bacteria", none as an "acritarch", although they are indisputably green algae.

Eukaryotic phylogenetic trees suggest that most acritarchs dated between 1800 and 2000 Ma must be either Chlorophyta even older than the Pyramimonadales (only one such clade has still representatives today, the Prasinococcales), or extremely archaic Charophyta like the Chlorokybales and Mesostigmatales. If these ancient acritarchs are none of these (and this is becoming more and more probable with the approach to 2000 Ma), they may represent the stem-group of the Viridiplantae, i.e. the common ancestor of the Chlorophyta and the Streptophyta.

Conclusions

Many discoveries made in the last ten years in the field of Precambrian paleontology suggest that Eukaryote radiation can be traced farther back in time than was thought previously. Only five milestones among the more significant ones are outlined here:

Note. A discovery requires confirmation. In the Dashiling and Qingshicun Formations of the Hutuo Group, China, ca. 2400 Ma, Sun & Zhu (1998) have collected microfossils that they have assignated to 19 genera and 31 species. Among them are large spheromorphs, coccoids connected by a filament (Polysphaeroides formosus) and an enigmatic triangular theca (Triangulomorpha crassa) that have been interpreted as Eukaryotes. If this attribution is correct, and if these fossils are actually 2400 millions years old, Precambrian chronology will have to be reconsidered.

All these discoveries are posterior to Knoll's famous paper on the "big bang" of the Eukaryotic crown-group (1992). They render less plausible the hypothesis that he was defending then, and that is still the basis for diagram 9.5 in his book, Life on a young planet (Knoll, 2003, p. 152, fig. 9.5). They are more in agreement, I think, with several ideas that I defended in my book, La vie invisible (Teyssèdre, 2002), and that I attempt to delineate in this paper:

  1. At about 750 Ma the evolution of multicellular green algae was already far advanced.
  2. Several specialized types of Pyramimonadales, of which two (Pachysphaera and Pterosperma) still exist today, were present more than 1200 Ma ago. Some of them may go back as far as 1500 Ma.
  3. The presence in the 1150-1250 Ma Ruyang Group of a very derived type of Streptophyta, the Zygnematale Spiromorpha, indisputably implies a long prior evolution of Viridiplantae.
  4. Phycomas of Pyramimonadales may be as old as 1730 Ma. In any case, acritarchs similar in their "mesospheromorphic" size and their mode of dehiscence to present-day phycomas existed at Chuanlinggou at this time.
  5. Small acritarchs, the envelope of which contained an acetolysis-resistant biopolymer, were numerous and diverse from 2000 Ma. Probably among them were primitive Viridiplantae.

The date of 750 Ma, from which we started, is far behind us.

Acknowledgments

The author thanks Emmanuelle Javaux, Alain Le Herissé and an anonymous reviewer for having led him, by their constructive suggestions, to improve a first version of the manuscript. Special thanks are due to Claudine Teyssèdre for having provided an English translation of this first version and to Nestor Sander for his assistance in amending the final English text.

Bibliographic references

Arouri K.R., Greenwood P.F. & Walter M.R. (1999).- A possible chlorophycean affinity of some Neoproterozoic acritarchs.- Organic Geochemistry, Amsterdam, vol. 30, n° 10, p. 1323-1337.

Arouri K.R., Greenwood P.F. & Walter M.R. (2000).- Biological affinities of Neoproterozoic acritarchs from Australia: microscopic and chemical characterisation - the Savory and Officer Basin.- Organic Geochemistry, Amsterdam, vol. 31, n° 1, p. 75-89.

Bekker A., Holland H.D., Wang P.-L., Rumble D. III, Stein H.J., Hannah J.L., Coetzee L.L. & Beukes N.J. (2004).- Dating the rise of atmospheric oxygen.- Nature, London, vol. 427, n° 6970, p. 117-120.

Besandahl A. & Bhattacharya D. (1999).- Evolutionary analyses of small-subunit rDNA coding regions and the 1506 group I introns of Zygnematales (Charophyceae, Streptophyta).- Journal of Phycology, Oxford, vol. 35, n° 3, p. 560-569.

Booton G.C., Floyd G.L. & Fuerst P.A. (1998a).- Polyphyly of Tetrasporalean green algae inferred from nuclear small-subunit ribosomal DNA.- Journal of Phycology, Oxford, vol. 34, n° 2, p. 306-311.

Booton G.C., Floyd G.L. & Fuerst P.A. (1998b).- Origins and affinities of the filamentous green algal orders Chaetophorales and Oedogoniales based on 18S rRNA gene sequences.- Journal of Phycology, Oxford, vol. 34, n° 2, p. 312-318.

Brocks J.J., Logan G.A., Buick R. & Summons R.E. (1999).- Archaean molecular fossils and the early rise of Eukaryotes.- Science, Washington, vol. 285, n° 5430, p. 1033-1036.

Buchheim M.A., Michalopulos E.A. & Buchheim J.A. (2001).- Phylogeny of the Chlorophyceae with special reference to the Sphaeropleales: a study of 18S and 26S rDNA data.- Journal of Phycology, Oxford, vol. 37, n° 5, p. 819-835.

Butterfield N.J., Knoll A.H. & Swett K. (1994).- Paleobiology of the Neoproterozoic Svanbergfjellet Formation, Spitsbergen.- Fossils and Strata, Oslo, n° 34, 84 p.

Butterfield N.J. & Rainbird R.H. (1998).- Diverse organic-walled fossils, including "possible dinoflagellates", from the early Neoproterozoic of arctic Canada.- Geology, Boulder, vol. 26, n° 11, p. 963-966.

Cavalier-Smith T. (1981).- Eukaryote kingdoms: seven or nine?.- BioSystems, Amsterdam, vol. 14, n° 3-4, p. 461–481.

Colbath G.K. (1983).- Fossil prasinophycean phycomata (Chlorophyta) from the Silurian Bainbridge Formation, Missouri, U.S.A.- Phycologia, Lawrence, vol. 22, n° 3, p. 249-265.

Denboh T., Hendrayanti D. & Ichimura T. (2001).- Monophyly of the genus Closterium and the order Desmidiales (Charophyceae, Chlorophyta) inferred from nuclear small subunit rDNA data.- Journal of Phycology, Oxford, vol. 37, n° 6, p. 1063-1072.

Drummond C.S., Hall J., Karol K.G., Delwiche C.F. & McCourt R.M. (2005).- Phylogeny of Spirogyra and Sirogonium (Zygnematophyceae) based on rbcL sequence data.- Journal of Phycology, Oxford, vol. 41, n° 5, p. 1055-1064.

Eisenack A. (1931).- Neue Mikrofossilien des baltischen Silurs. 1.- Palaeontologische Zeitschrift, Stuttgart, vol. 13, n° 1-2, p. 74-118.

Eisenack A. (1958).- Tasmanites Newton 1875 und Leiosphaeridia n.g. als Gattungen der Hystrichosphaerida.- Palaeontographica. Abteilung A, Stuttgart, vol. 110, n° 1-3, p. 1-24.

Fawley M.W., Yun Y. & Qin M. (2000).- Phylogenetic analyses of 18S rDNA sequences reveal a new coccoid lineage of the Prasinophyceae (Chlorophyta).- Journal of Phycology, Oxford, vol. 36, n° 2, p. 387-393.

Friedl T. (1997).- The evolution of green algae.- In : Bhattacharya D. (ed.), The origin of algae and plastids.- Springer Verlag, Wien, p. 87-101.

Gontcharov A.A. & Melkonian M. (2005).- Molecular phylogeny of Staurastrum Meyen ex Ralfs and related genera (Zygnematophyceae, Streptophyta) based on coding and noncoding rDNA sequence comparisons.- Journal of Phycology, Oxford, vol. 41, n° 4, p. 887-899.

Guillou L., Eikrem W., Chrétiennot-Dinet M-J., Le Gall F., Massana R., Romari K., Pedrós-Alió C. & Vaulot D. (2004).- Diversity of picoplanktonic prasinophytes assessed by direct nuclear SSU rDNA sequencing of environmental samples and novel isolates retrieved from oceanic and coastal marine ecocystems.- Protist, Jena, vol. 155, n° 2, p. 193-214.

Hepperle D., Hegewald E. & Krienitz L. (2000).- Phylogenetic position of the Oocystaceae (Chlorophyta).- Journal of Phycology, Oxford, vol. 36, n° 3, p. 590-595.

Hofmann H.J. (1994).- Proterozoic carbonaceous compressions ("metaphytes" and "worms").- In: Bengston S. (ed.), Early life on Earth. Nobel Symposium n° 84.- Columbia University Press, New York, p. 342-357.

Horodyski R.J. (1980).- Middle Proterozoic shale-facies microbiota from the lower Belt Supergroup, Little Belt Mountains, Montana.- Journal of Paleontology, Tulsa, vol. 54, n° 4, p. 649-663.

Horodyski R.J., Bauld J., Lipps J.H. & Mendelson C.V. (1992).- Preservation of prokaryotes and organic-walled and calcareous and siliceous protists.- In: Schopf J.W. & Klein C. (eds.), The Proterozoic biosphere. A multidisciplinary study.- Cambridge University Press, p. 185-193.

Javaux E.J., Knoll A.H. & Walter M.R. (2001).- Morphological and ecological complexity in early eukaryotic ecosystems.- Nature, London, vol. 412, n° 6842, p. 66-69.

Javaux E.J., Knoll A.H. & Walter M.R. (2004).- TEM evidence for eukaryotic diversity in mid-Proterozoic oceans.- Geobiology, Oxford, vol. 2, n° 3, p. 121-132.

Karol K.G., McCourt R.M., Cimino M.T. & Delwiche C.F. (2001).- The closest living relatives of land plants.- Science, Washington, vol. 294, n° 5550, p. 2351-2353.

Knoll A.H. (1992).- The early evolution of eukaryotes – a geological perspective.- Science, Washington, vol. 256, n° 5057, p. 622-627.

Knoll A.H. (2003).- Life on a young planet. The first three billion years of evolution on Earth.- Princeton University Press, third edition, 277 p.

Krienitz L., Ustinova I., Friedl T. & Huss V.A.R. (2001).- Traditional generic concepts versus 18 rRNA phylogeny in the green algal family Selenestraceae (Chlorophyceae, Chlorophyta).- Journal of Phycology, Oxford, vol. 37, n° 5, p. 852-867.

Lemieux C., Otis C. & Turmel M. (2000).- Ancestral chloroplast genome in Mesostigma viride reveals an early branch of green plant evolution.- Nature, London, vol. 403, p. 649-652.

Li C., Peng P., Sheng G., Fu J. & Yan Y. (2003).- A molecular and isotopic geochemical study of Meso- to Neoproterozoic (1.73-0.85 Ga) sediments from the Jixian section, Yanshan Basin, North China.- Precambrian Research, Amsterdam, vol. 125, n° 3, p. 337-356.

Lindgren S. (1981).- Remarks on the taxinomy, botanical affinities, and distribution of leiospheres.- Stockholm Contributions in Geolology, vol. 38, n° 1, p. 1-20.

McCourt R.M., Karol K.G., Bell J., Helm-Bychowski K.M., Grajewska A., Wojciechowski M.F. & Hoshaw R.W. (2000).- Phylogeny of the conjugating green algae (Zygnemophyceae) based on rbcL sequences.- Journal of Phycology, Oxford, vol. 36, n° 4, p. 747-758.

Mädler K. (1963).- Charophyten und Halophyten.- Fortschritte der Geologie in Rheinland und Westfalen, Krefeld, Band 10, p. 121-128.

Marshall C.P., Javaux E.J., Knoll A.H. & Walter M.R. (2005).- Combined micro-Fourier transform infrared (FTIR) spectroscopy and micro-Raman spectroscopy of Proterozoic acritarchs: A new approach to Palaeobiology.- Precambrian Research, Amsterdam, vol. 138, n° 3-4, p. 208-224.

Mendelson C.V. & Schopf J.W. (1992).- Proterozoic and selected Early Cambrian microfossils and microfossil-like objects.- In: Schopf J.W. & Klein C. (eds.), The Proterozoic biosphere. A multidisciplinary study.- Cambridge University Press, p. 867-951.

Nakayama T., Marin B., Kranz H.D., Surek B., Huss V.A.R., Inouye I. & Melkonian M. (1998).- The basal position of scaly green flagellates among the green algae (Chlorophyta) is revealed by analyses of nuclear-encoded SSU rRNA sequences.- Protist, Jena, vol. 149, n° 4, p. 367-380.

Ostenfeld C.H. (1899).- Plankton.- In: Wandel C.F., Knudsen M. & Ostenfeld C.H. (eds.), Iagttagelser over overfladevandets temperatur, saltholdighed og plankton paa islandske og grønlandske skibsrouter.– Bianco Lunos Kgl. Hof-Bogtrykkeri, Copenhagen, p. 59. (In Danish).

Pombert J.-F., Otis C., Lemieux C. & Turmel M. (2004).- The complete mitochondrial DNA sequence of the green alga Pseudendoclonium akinetum (Ulvophyceae) highlights distinctive evolutionary trends in the chlorophyta and suggests a sister-group relationship between the Ulvophyceae and Chlorophyceae.- Molecular Biology and Evolution, Oxford, vol. 21, n° 5, p. 922-935.

Pröschold T., Marin B., Schlosser U.G. & Melkonian M. (2001).- Molecular phylogeny and taxonomic revision of Chlamydomonas (Chlorophyta). I. Emendation of Chlamydomonas Ehrenberg and Chloromonas Gobi, and description of Oogamochlamys gen. nov. and Lobochlamys gen. nov.- Protist, Jena, vol. 152, n° 4, p. 265-300.

Samuelsson J., Dawes P.R. & Vidal G. (1999).- Organic-walled microfossils from Proterozoic Thule Supergroup, Northwest Greenland.- Precambrian Research, Amsterdam, vol. 96, n° 1, p. 1-23.

Schopf J.W. (1977).- Biostratigraphic usefulness of stromatolitic Precambrian microbiotas: A preliminary analysis.- Precambrian Research, Amsterdam, vol. 5, p. 143–173.

Schopf J.W. & Klein C. (eds.) (1992).- The Proterozoic biosphere. A multidisciplinary study.- Cambridge University Press, 1348 p.

Šlapeta J., López-García P. & Moreira D. (2006).- Global dispersal and ancient cryptic species in the smallest marine Eukaryotes.- Molecular Biology and Evolution, Oxford, vol. 23, n° 1, p. 23-29.

Starr R.C. (1955).- A comparative study of Chlorococcum Meneghini and other spherical, zoospore-producing genera of the Chlorococcales.- Indiana University Science Series, Bloomington, n° 20, 111 p.

Sun S.F. & Zhu S.X. (1998).- Discovery of micropaleophytes from the Doucun subgroup (about 2400 Ma), Hutuo Group of Wutai Mountain.- Acta Micropaleontologica Sinica, Nanjing, vol. 15, n° 3, p. 286-293.

Talyzina N.M., Moldowan J.M., Johannisson A. & Fago F.J. (2000).- Affinities of Early Cambrian acritarchs studied by using microscopy, fluorescence flow cytometry and biomarkers.- Review of Palaeobotany and Palynology, Amsterdam, vol. 108, n° 1-2, p. 37-53.

Talyzina N.M. & Moczydlowska M. (2000).- Morphological and ultrastructural studies of some acritarchs from the Lower Cambrian Lükati Formation, Estonia.- Review of Palaeobotany and Palynology, Amsterdam, vol. 112, n° 1-3, p. 1-21.

Teyssèdre B. (2002).- La vie invisible. Les trois premiers milliards d'années de l'histoire de la vie sur terre.- L'Harmattan, Paris, 482 p.

Teyssèdre B. (2006).- Les algues vertes (phylum Viridiplantae), sont-elles vieilles de deux milliards d'années ?.- Carnets de Géologie, Brest, Book 2006/01 (CG2006_B01)

Timofeev B.V. (1966).- Micropaleofitologicheskoe Issledovanie Drevnikh Svit [Microphytological investigations of ancient formations].- Akademiya Nauk SSSR, Laboratoriya Geologii Dokembriya, Izdatel'stvo "Nauka", Moscow, 147 p. + LXXXIX pl. (in Russian)

Timofeev B.V. (1969).- Sferomorfidy Proterozoya [Proterozoic Sphaeromorphida].- Akademiya Nauk SSSR, Institut Geologii i Geokhronologii Dokembriya, Izdatel'stvo "Nauka", Leningrad, 146 p. (in Russian)

Timofeev B.V. (1973).- Microfitofossilii Dokembriya Ukrainy [Microphytofossils from the Precambrian of the Ukraine].- Akademiya Nauk SSSR, Institut Geologii i Geokhronologii Dokembriya, Izdatel'stvo "Nauka", Leningrad, 58 p. + XL pl. (in Russian)

Timofeev B.V., Hermann T.N. & Mikhailova N.S. (1976).- Mikrofitofossilii Dokembriya, Kembriya i Ordovika [Microphytofossils from the Precambrian, Cambrian and Ordovician].- Akademiya Nauk SSSR, Institut Geologii i Geokhronologii Dokembriya, Izdatel'stvo "Nauka", Leningrad, 106 p. (in Russian)

Versteegh G.J.M. & Blokker P. (2004).- Resistant macromolecules of extant and fossil microalgae.- Phycological Research, Kochi, vol. 52, n° 4, p. 325-339.

Vidal G. (1976).- Late Precambrian microfossils from Visingsö Beds in southern Sweden.- Fossils Strata, Oslo, vol. 9, 57 p.

Vidal G. (1984).- The oldest eucaryotic cells.- Scientific American, New York, vol. 250, p. 48-57.

Vidal G. (1990).- Giant acanthomorph acritarchs from the upper Proterozoic in southern Norway.- Palaeontology, London, vol. 33, Part 2, p. 287-298.

Wall D. (1962).- Evidence from recent plankton regarding the biological affinities of Tasmanites Newton 1875 and Leiosphaeridia Eisenack 1958.- Geological magazine, Cambridge, vol. 99, n° 4, p. 353-362.

Watanabé S., Himizu A., Lewis L.A. Floyd G.L. & Fuerst P.A. (2000).- Pseudoneochloris marina (Chlorophyta), a new coccoid ulvophycean alga, and its phylogenetic position inferred from morphological and molecular date.- Journal of Phycology, Oxford, vol. 36, n° 3, p. 596-604.

Yan Y.Z. & Liu Z.L. (1993).- The eukaryotic significance of microfossils from the Changcheng System.- Acta Micropaleontologica Sinica, Nanjing, vol. 10, p. 167-180.

Yankauskas T.V. (1982).- Microfossilii rifeya Yuzhnogo Urala [Microfossils of the Riphean of the South Urals].- In: Keller B.M. (ed.), Stratotip Rifeya. Paleontologiya. Paleomagnetism [The Riphean stratotype, palaeontology, palaeomagnetism].- Akademiya Nauk SSSR, Ordena Trudovogo Krasnogo Znameni Geologicheskii Institut, Trudy, Moscow, n° 368, p. 84-120. (in Russian)

Yin L., Yuan X., Meng F. & Hu J. (2005).- Protists of the Upper Mesoproterozoic Ruyang Group in Shanxi Province, China.- Precambrian Research, Amsterdam, vol. 141, n° 1-2, p. 49-66.

Zhu S. & Chen H. (1995).- Megascopic multicellular organisms from the 1700-million-year-old Tuanshanzi Formation in the Jixian area, North China.- Science, Washington, vol. 270, n° 5236, p. 620-622.


Tables


Click on thumbnail to enlarge the image.

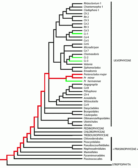
Table I: Hypothesis concerning the location of a fossil Ulvophyceae from Svanbergfjellet, Proterocladus (ca. 750 Ma), in the phylogenetic tree of the Chlorophyta.

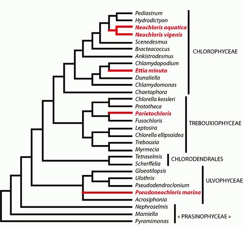
The dendrogram of the "Prasinophyceae" summarizes a more detailed one in Guillou et alii (2004). The dendrogram of the "Neochlorophyta" (Ulvophyceae, Chlorophyceae, Trebouxiophyceae) is derived mainly from Friedl (1997), Booton et alii (1998a, 1998b), Hepperle et alii (2000), Buchheim et alii (2001), Krienitz et alii (2001) and Pröschold et alii (2001). As there is no agreement about the relative positions of these three classes, I present them as an unsolved trichotomy. The placement of the Pedinophyceae near the Ulvophyceae is plausible but not demonstrated (Lemieux et alii, 2000; Pombert et alii, 2004). I assumed the traditional position of the Chlorodendrales within the "Prasinophyceae" because that location is in agreement with most dendrograms. However, on the phylogenetic tree of Watanabé et alii (2000) this clade is inserted between the Ulvophyceae and the cluster Chlorophyceae + Trebouxiophyceae, which accords better with its ontogeny (development of a phycoplast).

The red line shows the stages that must be traversed in order to reach the position of Proterocladus, starting from the last common ancestor of the Viridiplantae. The green line shows the paths from the morphotype of Cladophora (which is polyphyletic) to the morphotype of Cladophoropsis, which is repeatedly and independently derived from ancestral morphs near Cladophora pellucidoidea, Valonia utricularis, Chamaedoris peniculum, Proterocladus major or P. minor.

As may be seen in this dendrogram, Proterocladus (Ulvophyceae, Cladophorale) is separated by at least five nodal points from the point of origin of the Neochlorophyta. Below this point seven more nodal points must be added to reach the level of the common ancestor of the Viridiplantae.

Abbreviations. Chaetomorpha 1: Ch. crassa, Ch. antenninaCh. 2: Ch. moniligeraCh. 3: Ch. linumCh. 4: Ch. okamurae
Cladophora 1: Ca. rupestris - Ca. 2: Ca. albida, Ca. sericea, Ca. vagabunda, Ca. glomerataCa. 3: Ca. pellucida, Ca. sakaii, Ca. japonicaCa. 4: Ca. pellucidoideaCa. 5: Ca. ohkuboanaCa. 6: Ca. catenata, Ca. liebetruthii - Ca. 7: Ca. coelothrix, Ca. prolifera, Ca. socialisCa. 8: Ca. sp. – Ca. 9: Ca. conchopheria
Cladophoropsis 1: Cs. fasciculatusCs. 2: Cs. vaucheriaeformisCs. 3: Cs. membranacea
Rhizoclonium 1: Rh. grandeRh. 2: Rh. sp. – Rh. 3: Rh. hieroglyphicum

 

 


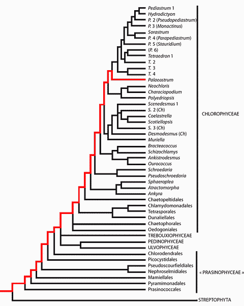
Click on thumbnail to enlarge the image.

Table II: Hypothesis concerning the location of a fossil Chlorophyceae from Svanbergfjellet, Palaeastrum (ca. 750 Ma), in the phylogenetic tree of the Chlorophyta.

The red line shows the stages that must be traversed in order to reach Palaeastrum, starting from the last common ancestor of the Viridiplantae.

As may be seen in this dendrogram, Palaeastrum (Chlorophyceae, Sphaeropleale akin to the Hydrodictyaceae) is separated by at least nine nodal points from the point of origin of the Neochlorophyta. Starting from this point in order to go back to the common ancestor of the Viridiplantae, seven more nodal points must be added.

Abbreviations. Pediastrum 1: P. angulosum, P. duplexP. 2: P. boryanum, P. kawraiskyiP. 3: P. simplexP. 4: P. biradiatumP. 5: P. tetras, P. privum – (P. 6): "P. boryanum v. longicorne".
Scenesdesmus 1: S. ovalternus, S. producto-capitatusS. 2: S. ("Chlorella") vacuolatus - S. 3: S. obliquus, S. ("Chlorella") rubescensS. 4: S. (" Chlorella ") abundans, S. costato-granulatus, S. communis, S. pupukensis.
Tetraedron 1: T. minimum 1 – T. 2: T. minimum 2 - T. 3: T. caudatum, "Chlorotetraedron" bitridens, T. pentaedricumT. 4: T. bitridens.

 

 


Click on thumbnail to enlarge the image.

Table III: Hypothesis concerning the location of a fossil Zygnematale from Ruyang, Spiromorpha (ca. 1200 Ma), in the phylogenetic tree of the Chlorophyta.

The green line shows the stages that must be traversed in order to reach Spiromorpha, starting from the last common ancestor of the Viridiplantae.

Yin et alii (2005) demonstrated that Spiromorpha (Ruyang, China, between 1200 and 1300 Ma) is closely akin to the recent Spirotaenia, itself akin to Sirogonium and Spirogyra.

The whole dendrogram of the Streptophyta was constructed in accordance with that of Karol et alii (2001). The tree for the Zygnematophyceae is a combination of those of Besandahl & Bhattacharya (1999) and Denboh et alii (2001) regarding SSU rRNA and with that of McCourt et alii (2000) regarding rbcL. Gontcharov & Melkonian (2005) have demonstrated that Cosmarium, Staurastrum and Staurodesmus are polyphyletic and that the genera Euastrum and Xanthidium are interspersed among several species of these three "genera". Drummond et alii (2005) have clarified the phylogenetic tree of the numerous species of Spirogyra and Sirogonium. The alleged "Mesotaeniaceae" have no true homogeneity. The Zygnematales show a clear-cut division into two groups: a group with Zygnema and another group with Spirogyra. The Desmidiales are holophyletic. Besendahl & Bhattacharya classify Spirogyra as a sister-group of a cluster Zygnematales + Desmidiales, whereas McCourt and Karol place Spirogyra and its relatives near the stem of the Zygnematales.

As we see from this table, Spiromorpha (ca. 1200 Ma) is very close to the base of the Zygnematophyceae: only three nodal points separate them. Starting from the origin of the Zygnematophyceae, five nodal points must be added downward in order to reach the level of the last common ancestor of the Viridiplantae.

 

 


Click on thumbnail to enlarge the image.

Table IV: Hypothesis concerning the location of three fossil algae, Palaeastrum, Proterocladus and Spiromorpha, in the phylogenetic tree of the Plantae.

This table is a condensation of the three preceding dendrograms. The red line indicates the distance traversed from the point of origin of the Neochlorophyta to Palaeastrum. The blue line: from the point of origin of the Neochlorophyta to Proterocladus. The purple line: from the point of origin of the Neochlorophyta to the last common ancestor of the Viridiplantae. The green line: from the point of origin of the Viridiplantae to Spiromorpha.

 

 


Click on thumbnail to enlarge the image.

Table V: Hypothesis concerning the location of some Precambrian Pyramimonadales in the phylogenetic tree of the Chlorophyta.

This dendrogram summarizes (with many simplifications) the phylogenetic tree that Guillou et alii (2004) set up using the SSU rDNA of some planktonic "Prasinophyceae" that are still living today. In a very hypothetical way I inserted some Precambrian fossils on the left of the table. The location assigned them is only tentative. Concerning the Pedinophyceae and the Chlorodendrales, see the commentary on Table I .

 

 


Click on thumbnail to enlarge the image.

Table VI: An example of the conflict between morphologic taxonomy and molecular phylogeny: the alleged "Chlorococcale" Neochloris.

This dendrogram is adapted from the phylogenetic tree of Watanabé et alii (2000) derived from the gene for SSU rRNA. The "genus" Neochloris Starr (1955) was originally assigned the highly polyphyletic group of the "Chlorococcales". The molecular analysis shows that five species of the alleged "genus" belong to four very distant clades and must be reassigned among three classes of the Chlorophyta.

 

 

 

  1 2 3 4 5 6
Sphaeromorph acritarchs with a smooth envelope
  Bothrioligotriletum exasperatum       O    
  Leioligotriletum crassum La          
  Leioligotriletum nitidum La          
  Mycteroligotriletum marmoratum       O    
  Nucellosphaeridium minutum           Be
  Protosphaeridium acis         K Be
  Protosphaeridium densum La Ik     K  
  Protosphaeridium flexuosum La     Su   Be
  Protosphaeridium laccatum         K Be
  Protosphaeridium pallaceum         K  
  Protosphaeridium parvulum La          
  Protosphaeridium patelliforme           Be
  Protosphaeridium rigidulum La       K  
  Protosphaeridium scabridum           Be
  Protosphaeridium tuberculiferum           Be
  Protosphaeridium sp. La Car   Su K Be
  Stenozonoligotriletum sokovii La          
  Stenozonoligotriletum validum La          
  Stictosphaeridium pectinale   Ik        
  Stictosphaeridium sinapticuliferum     A   K  
  Trachyoligotriletum asperatum       O    
  Trachyoligotriletum laminaritum       Sa    
  Trematosphaeridium holtedahlii     Bu      
Colonial coccoid Cyanobacteria (cf. Chroococcaceae)
  Favososphaeridium sp.     A      
  Gloeocapsomorpha sp.           Be
  Polyedrosphaeridium bullatum   Ik        
  Protoleiosphaeridium conglutinatum       O    
*Incertae sedis
  Synsphaeridium conglutinatum   Car      

Table VII: Microfossils from Russian sites dated between 1800 and 2000 Ma.

These fossils (see Mendelson & Schopf, 1992) were extracted by Timofeev and his followers after maceration in hydrofluoric acid. Today, with few exceptions the biopolymers of unicellular Eukaryotes that resist acetolysis are synthesized only by the Viridiplantae and the Dinoflagellates. With regard to the Prokaryotes, the part fossilized most commonly is the envelope of colonial Cyanobacteria. With the exception of the Acritarchs, the paleontological sites of Russia dated from 1800 to 2000 Ma have yielded nothing but fossils of colonial coccoid Cyanobacteria (or of Synsphaeridium, inc. sed.) protected by their envelope. On the contrary, at sites of the same age-range outside Russia, Eukaryotes are exceedingly rare and bacteria predominate because the paleontologists of the "American school" have studied sedimentary rocks by serial section instead of treating them with hydrofluoric acid as the "Russian school" did (Vidal, 1984).

1. La = Ladoga Formation, ca 2000 Ma.
2. lk = Ikabijk ,"ca 2200 Ma"; Car = Carelian Complex, "ca 2100 Ma" (the dating of these two sites seems too high, so they have been referred to group 1).
3. A = Ayan, ca 2000 Ma; Bu = Butun ca 1950 Ma.
4. O = Onega Fm., ca 1900 Ma; Sa = Sakuhan Fm., ca 1900 Ma; Su = Sujsari Complex, ca 1900 Ma.
5. K = Krivoj-Rog, ca 1870 Ma.
6. Be = Besovets, ca 1800 Ma.
All of these datings are from Timofeev (1966, 1969, 1973) or from Timofeev et alii (1976).